back to overview ▲

» DVM Test Report: Efficiency and Loop Characterization|Switching Frequency

Test Details
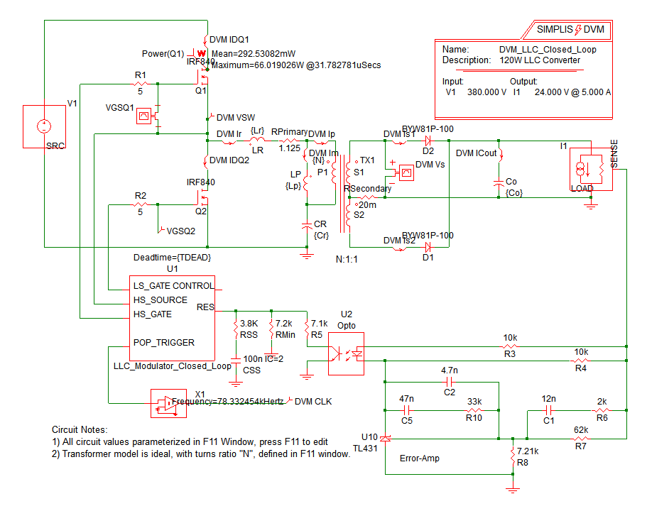
Schematic 8.2_LLCClosed Loop.sxsch
Test Efficiency and Loop Characterization|Switching Frequency
Date / Time 2/7/2015 10:44:14 AM
Report Directory measure_loop_param\Efficiencyand Loop Characterization\Switching Frequency
Log File report.txt
Screenshot schematic.png
Status SKIP
Simulator N/A
Measured Scalar Values
VIN Maximum
MIN
92.7188k
MAX
102.537k
VIN Minimum
MIN
78.3325k
MAX
81.7975k
VIN Nominal
MIN
85.5272k
MAX
90.4668k
Switching Frequency
VIN Maximum
VIN Minimum
VIN Nominal
SXGPH File simplis_ac42_2759.sxgph