| Test Details | |
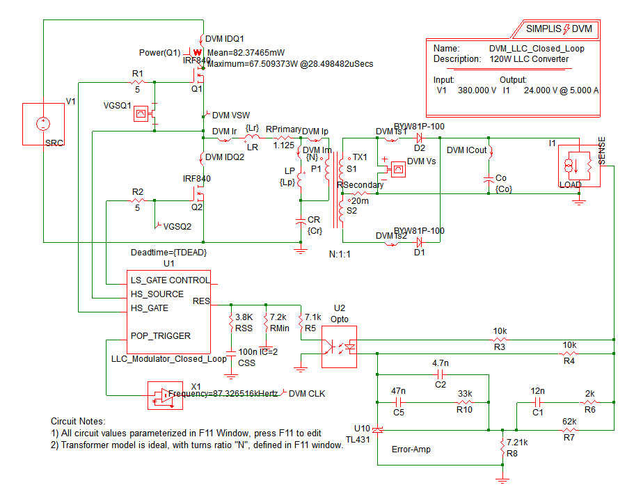
| Schematic | 8.2_LLCClosed Loop.sxsch |
| Test | Efficiency and Loop Characterization|Vin Nominal|40% Load |
| Date / Time | 2/7/2015 10:36:20 AM |
| Report Directory | measure_loop_param\Efficiencyand Loop Characterization\Vin Nominal\40% Load |
| Log File | report.txt |
| Screenshot | schematic.png |
| Status | PASS |
| Simulator | simplis |
| Deck | input.deck |
| Init | input.deck.init |
| Measured Scalar Values | |
| Efficiency | 95.8977% |
| Frequency(CLK) | 87.150975kHertz |
| Power(LOAD) | 48.3997 |
| Power(SRC) | 50.4702 |
| eta_nom | 95.8977% |
| gain_crossover_freq | 4.81162k |
| gain_margin | 25.4461 |
| gmargin_nom | 25.4461 |
| gxover_nom | 4.81162k |
| iload_nom | 2.00855 |
| min_phase | 47.1751 |
| phase_crossover_freq | 28.8776k |
| min_phase_freq | 4.81162k |
| phase_margin | 46.9325 |
| pmargin_nom | 46.9325 |
| sw_freq_nom | 87.150975kHertz |
| ICout | AVG 4.79923u MIN -2.00688 MAX 1.37908 RMS 1.10673 |
| IDQ1 | AVG 132.846m MIN -533.964m MAX 676.374m RMS 338.215m |
| IDQ2 | AVG 132.808m MIN -533.855m MAX 676.439m RMS 338.194m |
| ILOAD | AVG 2.00855 MIN 2.00688 MAX 2.00971 RMS 2.00855 |
| ISRC | AVG 132.846m MIN -533.964m MAX 676.374m RMS 338.215m |
| Im | AVG -106.791u MIN -535.889m MAX 535.673m RMS 309.751m |
| Ip | AVG 144.788u MIN -451.459m MAX 451.84m RMS 305.832m |
| Ir | AVG 37.9974u MIN -676.435m MAX 676.37m RMS 479.422m |
| Is1 | AVG 1.00482 MIN -5.06561u MAX 3.3888 RMS 1.62271 |
| Is2 | AVG 1.00373 MIN -5.06564u MAX 3.38594 RMS 1.62112 |
| VLOAD | AVG 24.0969 MIN 24.077 MAX 24.1107 RMS 24.0969 |
| VSRC | AVG 379.987 MIN 379.932 MAX 380.053 RMS 379.987 |
| VSW | AVG 189.987 MIN -724.524m MAX 380.777 RMS 268.2 |
| Vs | AVG -40.339m MIN -25.0107 MAX 24.8754 RMS 24.8548 |
| Measured Spec Values | |
| Max_VLOAD | PASS: Max. Output1 Voltage (24.1107) is less than or equal to Max. Output1 Voltage Spec (25.2) |
| Min_VLOAD | PASS: Min. Output1 Voltage (24.077) is greater than or equal to Min. Output1 Voltage Spec (22.8) |
| min_gain_margin | PASS: Gain Margin (25.4461) is greater than Min. Gain Margin (12) |
| min_phase_margin | PASS: Phase Margin (46.9325) is greater than Min. Phase Margin (35) |
![]() Bode Plot
GAIN
PHASE
|
|
| SXGPH File | simplis_ac8_509.sxgph |
![]() LOAD
VLOAD
ILOAD
|
|
| SXGPH File | simplis_pop8_475.sxgph |
![]() SRC
VSRC
ISRC
|
|
| SXGPH File | simplis_pop8_465.sxgph |
![]() Primary
IDQ1
IDQ2
Im
Ip
Ir
VSW
|
|
| SXGPH File | simplis_pop8_456.sxgph |
![]() Secondary
CLK
ICout
Is1
Is2
Vs
|
|
| SXGPH File | simplis_pop8_470.sxgph |
| Other SXGPH Files | |
| DVM Bode Plot Input#log#ac | simplis_ac8_516.sxgph |
| default#498#pop | simplis_pop8_498.sxgph |
| Modulator#pop | simplis_pop8_503.sxgph |