| Test Details | |
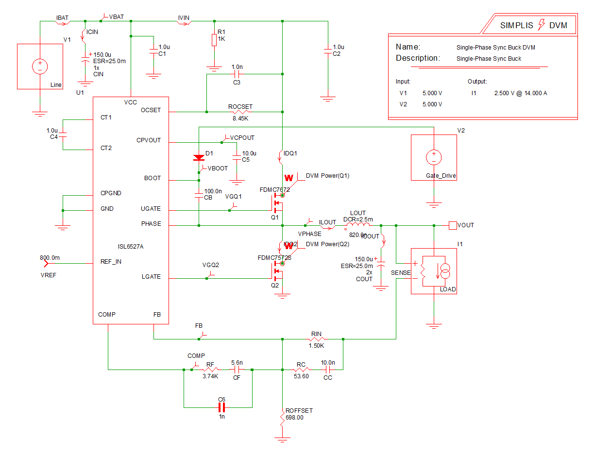
| Schematic | 8.1_Sync Buck Efficiency.sxsch |
| Test | Steady-State|Steady-State|Vin Nominal|100% |
| Date / Time | 12/10/2015 6:00 PM |
| Report Directory | add_power_losses\Steady-State\Steady-State\VinNominal\100% |
| Log File | report.txt |
| Screenshot | schematic.png |
| Status | PASS |
| Simulator | simplis |
| Deck | input.deck |
| Init | input.deck.init |
| Measured Scalar Values | |
| Efficiency | 95.1672% |
| Efficiency_nom | 95.1672% |
| IGate_Drive | AVG 12.3334m MIN -551.621p MAX 9.15875 RMS 238.277m PK2PK 9.15875 |
| ILine | AVG 7.47953 MIN 247.922m MAX 15.1001 RMS 10.0894 PK2PK 14.8522 |
| ILOAD | AVG 14.1099 MIN 14.0276 MAX 14.1926 RMS 14.11 PK2PK 164.921m |
| ILOAD_Nom | 14.1099 |
| Power(Gate_Drive) | 61.6101m |
| Power(Line) | 37.2958 |
| Power(LOAD) | 35.552 |
| Power(Q1) | AVG 712.48m |
| Power(Q2) | AVG 402.214m |
| Power_Gate_Drive_Nom | 61.6101m |
| Power_Line_Nom | 37.2958 |
| Power_Load_Nom | 35.552 |
| Power_Q1_Nom | 712.48m |
| Power_Q2_Nom | 402.214m |
| Power_Sum_Of_All_Sources | 37.3574 |
| VGate_Drive | AVG 4.99999 MIN 4.99084 MAX 5 RMS 4.99999 PK2PK 9.15875m |
| VLine | AVG 4.99252 MIN 4.9849 MAX 4.99975 RMS 4.99253 PK2PK 14.8522m |
| VLOAD | AVG 2.51962 MIN 2.50493 MAX 2.53438 RMS 2.51963 PK2PK 29.4501m |
| Measured Spec Values | |
| Max_VLOAD | PASS: Max. Output1 Voltage (2.53438) is less than or equal to Max. Output1 Voltage Spec (2.625) |
| Min_VLOAD | PASS: Min. Output1 Voltage (2.50493) is greater than or equal to Min. Output1 Voltage Spec (2.375) |
![]() LOAD
VLOAD
ILOAD
|
|
| SXGPH File | simplis_pop14_813.sxgph |
![]() Gate_Drive
VGate_Drive
IGate_Drive
|
|
| SXGPH File | simplis_pop14_823.sxgph |
![]() Line
VLine
ILine
|
|
| SXGPH File | simplis_pop14_818.sxgph |
![]() power
Power(Q1)
Power(Q2)
|
|
| SXGPH File | simplis_pop14_828.sxgph |
| Other SXGPH Files | |
| IC#pop | simplis_pop14_808.sxgph |
| SWITCHING#pop | simplis_pop14_781.sxgph |
| DRIVE#pop | simplis_pop14_786.sxgph |
| INPUT#pop | simplis_pop14_792.sxgph |