back to overview ▲

» DVM Test Report: Efficiency and Loop Characterization|Gain Crossover Frequency

Test Details
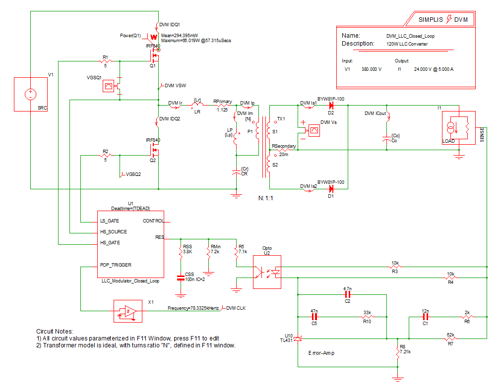
Schematic 8.2_LLC Closed Loop.sxsch
Test Efficiency and Loop Characterization|Gain Crossover Frequency
Date / Time 12/10/2015 6:17 PM
Report Directory measure_loop_param\Efficiencyand Loop Characterization\Gain Crossover Frequency
Log File report.txt
Screenshot schematic.png
Status SKIP
Simulator N/A
Gain Crossover Frequency
VIN Maximum
VIN Minimum
VIN Nominal
SXGPH File global_2528.sxgph