| Test Details | |
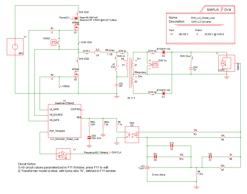
| Schematic | 8.2_LLC Closed Loop.sxsch |
| Test | Efficiency and Loop Characterization|Vin Minimum|25% Load |
| Date / Time | 12/10/2015 6:14 PM |
| Report Directory | measure_loop_param\Efficiencyand Loop Characterization\Vin Minimum\25% Load |
| Log File | report.txt |
| Screenshot | schematic.png |
| Status | PASS |
| Simulator | simplis |
| Deck | input.deck |
| Init | input.deck.init |
| Measured Scalar Values | |
| Efficiency | 95.7316% |
| eta_min | 95.7316% |
| Frequency(CLK) | 80.0052k |
| gain_crossover_freq | 4.84903k |
| gain_margin | 26.1537 |
| gmargin_min | 26.1537 |
| gxover_min | 4.84903k |
| ILOAD | AVG 1.25549 MIN 1.25483 MAX 1.25613 RMS 1.25549 PK2PK 1.30442m |
| iload_min | 1.25549 |
| ISRC | AVG 87.8099m MIN -579.526m MAX 599.715m RMS 307.797m PK2PK 1.17924 |
| min_phase | 44.7731 |
| min_phase_freq | 4.84903k |
| phase_crossover_freq | 31.4433k |
| phase_margin | 44.5241 |
| pmargin_min | 44.5241 |
| Power(LOAD) | 30.2532 |
| Power(SRC) | 31.6021 |
| sw_freq_min | 80.0052k |
| VLOAD | AVG 24.0968 MIN 24.0843 MAX 24.109 RMS 24.0968 PK2PK 24.7032m |
| VSRC | AVG 359.991 MIN 359.94 MAX 360.058 RMS 359.991 PK2PK 117.924m |
| Measured Spec Values | |
| Max_VLOAD | PASS: Max. Output1 Voltage (24.109) is less than or equal to Max. Output1 Voltage Spec (25.2) |
| Min_VLOAD | PASS: Min. Output1 Voltage (24.0843) is greater than or equal to Min. Output1 Voltage Spec (22.8) |
| min_gain_margin | PASS: Gain Margin (26.1537) is greater than Min. Gain Margin (12) |
| min_phase_margin | PASS: Phase Margin (44.5241) is greater than Min. Phase Margin (35) |
![]() Bode Plot
GAIN
PHASE
|
|
| SXGPH File | simplis_ac33_1974.sxgph |
![]() LOAD
VLOAD
ILOAD
|
|
| SXGPH File | simplis_pop33_1940.sxgph |
![]() SRC
VSRC
ISRC
|
|
| SXGPH File | simplis_pop33_1930.sxgph |
![]() Primary
IDQ1
IDQ2
Im
Ip
Ir
VSW
|
|
| SXGPH File | simplis_pop33_1921.sxgph |
![]() Secondary
CLK
ICout
Is1
Is2
Vs
|
|
| SXGPH File | simplis_pop33_1935.sxgph |
| Other SXGPH Files | |
| default#1963#pop | simplis_pop33_1963.sxgph |
| Modulator#pop | simplis_pop33_1968.sxgph |