| Test Details | |
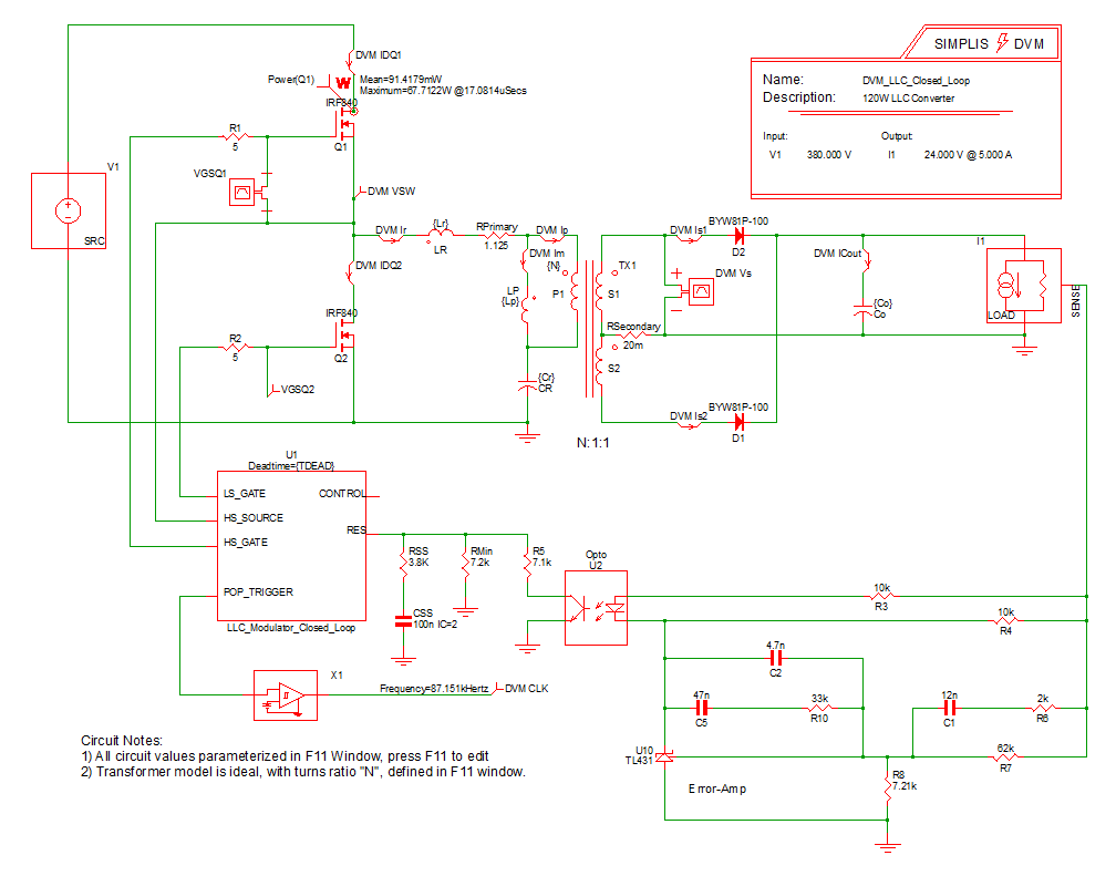
| Schematic | 8.2_LLC Closed Loop.sxsch |
| Test | Efficiency and Loop Characterization|Vin Nominal|50% Load |
| Date / Time | 12/10/2015 6:08 PM |
| Report Directory | measure_loop_param\Efficiencyand Loop Characterization\Vin Nominal\50% Load |
| Log File | report.txt |
| Screenshot | schematic.png |
| Status | PASS |
| Simulator | simplis |
| Deck | input.deck |
| Init | input.deck.init |
| Measured Scalar Values | |
| Efficiency | 95.8107% |
| eta_nom | 95.8107% |
| Frequency(CLK) | 86.8101k |
| gain_crossover_freq | 4.83828k |
| gain_margin | 23.6665 |
| gmargin_nom | 23.6665 |
| gxover_nom | 4.83828k |
| ILOAD | AVG 2.51056 MIN 2.50795 MAX 2.51226 RMS 2.51056 PK2PK 4.3141m |
| iload_nom | 2.51056 |
| ISRC | AVG 166.199m MIN -534.099m MAX 746.728m RMS 374.24m PK2PK 1.28083 |
| min_phase | 45.8063 |
| min_phase_freq | 4.83828k |
| phase_crossover_freq | 25.2744k |
| phase_margin | 45.5353 |
| pmargin_nom | 45.5353 |
| Power(LOAD) | 60.4964 |
| Power(SRC) | 63.1416 |
| sw_freq_nom | 86.8101k |
| VLOAD | AVG 24.0968 MIN 24.0719 MAX 24.1131 RMS 24.0968 PK2PK 41.1418m |
| VSRC | AVG 379.983 MIN 379.925 MAX 380.053 RMS 379.983 PK2PK 128.083m |
| Measured Spec Values | |
| Max_VLOAD | PASS: Max. Output1 Voltage (24.1131) is less than or equal to Max. Output1 Voltage Spec (25.2) |
| Min_VLOAD | PASS: Min. Output1 Voltage (24.0719) is greater than or equal to Min. Output1 Voltage Spec (22.8) |
| min_gain_margin | PASS: Gain Margin (23.6665) is greater than Min. Gain Margin (12) |
| min_phase_margin | PASS: Phase Margin (45.5353) is greater than Min. Phase Margin (35) |
![]() Bode Plot
GAIN
PHASE
|
|
| SXGPH File | simplis_ac9_534.sxgph |
![]() LOAD
ILOAD
VLOAD
|
|
| SXGPH File | simplis_pop9_500.sxgph |
![]() SRC
ISRC
VSRC
|
|
| SXGPH File | simplis_pop9_490.sxgph |
![]() Primary
IDQ1
IDQ2
Im
Ip
Ir
VSW
|
|
| SXGPH File | simplis_pop9_481.sxgph |
![]() Secondary
CLK
ICout
Is1
Is2
Vs
|
|
| SXGPH File | simplis_pop9_495.sxgph |
| Other SXGPH Files | |
| default#523#pop | simplis_pop9_523.sxgph |
| Modulator#pop | simplis_pop9_528.sxgph |