| Test Details | |
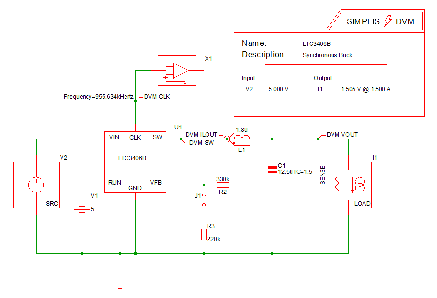
| Schematic | 6.3_LTC3406B - DVM ADVANCED.sxsch |
| Test | VOUT=0.6V|Bode Plot|Vin Nominal|Light Load |
| Date / Time | 12/10/2015 5:55 PM |
| Report Directory | use_extract_curve\VOUT=0.6V\BodePlot\Vin Nominal\Light Load |
| Log File | report.txt |
| Screenshot | schematic.png |
| Status | FAIL |
| Simulator | simplis |
| Deck | input.deck |
| Init | input.deck.init |
| Warning File | input.deck.warn |
****************************************
<<<<<<<< Error Message ID: 5019 >>>>>>>>
Periodic Operating-Pt Analysis:
Unable to find a periodic operating
point after 20 attempts. Check your
input file for errors. A change in
the initial condition may be necessary.
The voltages of the following capacitors and the
currents of the following inductors are the leading
contributing factors to the non-convergence of the
POP analysis. Inspecting these voltages/currents
from the "POP progress output" may show the clues to
the non-convergence.
C1, X$U1.X$U3.C2, X$U1.X$U3.C1
|
|
| Error File | input.deck.err |
**************************************** <<<<<<<< Error Message ID: 5039 >>>>>>>> The periodic operating point (POP) analysis has failed to converge. AC analysis will not be performed. |
|
| Measured Scalar Values | |
| Efficiency | 2738.87% |
| ILOAD | AVG 43.7617m MIN 38.2034m MAX 49.8366m RMS 43.8902m PK2PK 11.6332m |
| ISRC | AVG 423.403u MIN 423.361u MAX 423.437u RMS 423.403u PK2PK 76.023n |
| Power(LOAD) | 57.9823m |
| Power(SRC) | 2.11702m |
| VLOAD | AVG 1.31721 MIN 1.14991 MAX 1.5 RMS 1.32108 PK2PK 350.091m |
| VSRC | AVG 5 MIN 5 MAX 5 RMS 5 PK2PK 76.0236p |
| Measured Spec Values | |
| Max_VLOAD | PASS: Max. Output1 Voltage (1.5) is less than or equal to Max. Output1 Voltage Spec (1.58025) |
| Min_VLOAD | FAIL: Min. Output1 Voltage (1.14991) is not greater than or equal to Min. Output1 Voltage Spec (1.42975) |
![]() LOAD
VLOAD
ILOAD
|
|
| SXGPH File | simplis_pop4_145.sxgph |
![]() SRC
VSRC
ISRC
|
|
| SXGPH File | simplis_pop4_135.sxgph |
![]() default
CLK
ILOUT
SW
VOUT
|
|
| SXGPH File | simplis_pop4_140.sxgph |
| Other SXGPH Files | |
| clock#pop | simplis_pop4_127.sxgph |