| Test Details | |
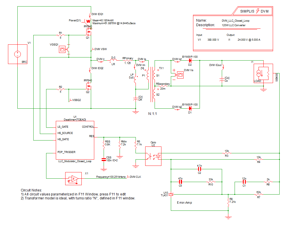
| Schematic | 8.2_LLC Closed Loop.sxsch |
| Test | Efficiency and Loop Characterization|Vin Maximum|15% Load |
| Date / Time | 12/10/2015 6:10 PM |
| Report Directory | measure_loop_param\Efficiencyand Loop Characterization\Vin Maximum\15% Load |
| Log File | report.txt |
| Screenshot | schematic.png |
| Status | PASS |
| Simulator | simplis |
| Deck | input.deck |
| Init | input.deck.init |
| Measured Scalar Values | |
| Efficiency | 95.8319% |
| eta_max | 95.8319% |
| Frequency(CLK) | 98.9508k |
| gain_crossover_freq | 1.4611k |
| gain_margin | 31.578 |
| gmargin_max | 31.578 |
| gxover_max | 1.4611k |
| ILOAD | AVG 753.551m MIN 753.312m MAX 753.762m RMS 753.551m PK2PK 449.912u |
| iload_max | 753.551m |
| ISRC | AVG 47.3846m MIN -483.689m MAX 527.599m RMS 239.087m PK2PK 1.01129 |
| min_phase | 113.289 |
| min_phase_freq | 1.4611k |
| phase_crossover_freq | 44.4389k |
| phase_margin | 113.23 |
| pmargin_max | 113.23 |
| Power(LOAD) | 18.1584 |
| Power(SRC) | 18.9481 |
| sw_freq_max | 98.9508k |
| VLOAD | AVG 24.0971 MIN 24.0896 MAX 24.1037 RMS 24.0971 PK2PK 14.0701m |
| VSRC | AVG 399.995 MIN 399.947 MAX 400.048 RMS 399.995 PK2PK 101.129m |
| Measured Spec Values | |
| Max_VLOAD | PASS: Max. Output1 Voltage (24.1037) is less than or equal to Max. Output1 Voltage Spec (25.2) |
| Min_VLOAD | PASS: Min. Output1 Voltage (24.0896) is greater than or equal to Min. Output1 Voltage Spec (22.8) |
| min_gain_margin | PASS: Gain Margin (31.578) is greater than Min. Gain Margin (12) |
| min_phase_margin | PASS: Phase Margin (113.23) is greater than Min. Phase Margin (35) |
![]() Bode Plot
GAIN
PHASE
|
|
| SXGPH File | simplis_ac17_1014.sxgph |
![]() LOAD
VLOAD
ILOAD
|
|
| SXGPH File | simplis_pop17_980.sxgph |
![]() SRC
VSRC
ISRC
|
|
| SXGPH File | simplis_pop17_970.sxgph |
![]() Primary
IDQ1
IDQ2
Im
Ip
Ir
VSW
|
|
| SXGPH File | simplis_pop17_961.sxgph |
![]() Secondary
CLK
ICout
Is1
Is2
Vs
|
|
| SXGPH File | simplis_pop17_975.sxgph |
| Other SXGPH Files | |
| default#1003#pop | simplis_pop17_1003.sxgph |
| Modulator#pop | simplis_pop17_1008.sxgph |