back to overview ▲

» DVM Test Report: Efficiency and Loop Characterization|Vin Maximum|25% Load

Test Details
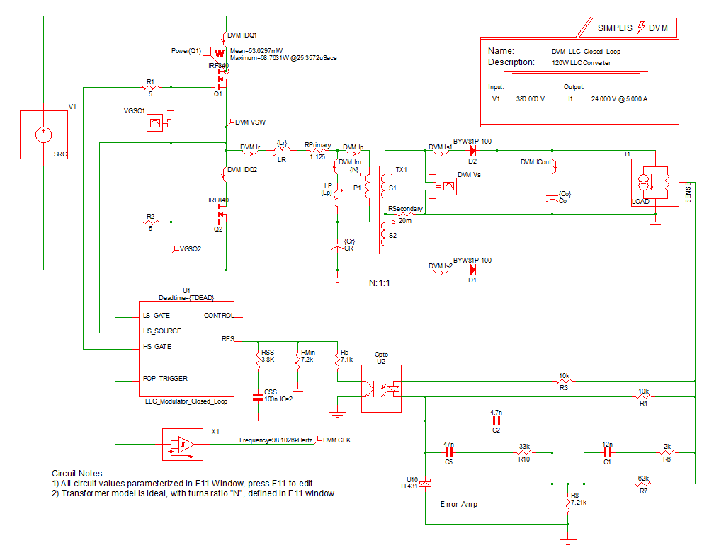
Schematic 8.2_LLC Closed Loop.sxsch
Test Efficiency and Loop Characterization|Vin Maximum|25% Load
Date / Time 12/10/2015 6:11 PM
Report Directory measure_loop_param\Efficiencyand Loop Characterization\Vin Maximum\25% Load
Log File report.txt
Screenshot schematic.png
Status PASS
Simulator simplis
Deck input.deck
Init input.deck.init
Measured Scalar Values
Efficiency 96.0022%
eta_max 96.0022%
Frequency(CLK) 97.5208k
gain_crossover_freq 3.45047k
gain_margin 30.1637
gmargin_max 30.1637
gxover_max 3.45047k
ILOAD
AVG
1.25556
MIN
1.2549
MAX
1.25602
RMS
1.25556
PK2PK
1.12133m
iload_max 1.25556
ISRC
AVG
78.8057m
MIN
-501.021m
MAX
596.697m
RMS
273.119m
PK2PK
1.09772
min_phase 86.516
min_phase_freq 3.45047k
phase_crossover_freq 41.2356k
phase_margin 86.4619
pmargin_max 86.4619
Power(LOAD) 30.2549
Power(SRC) 31.5148
sw_freq_max 97.5208k
VLOAD
AVG
24.0968
MIN
24.0845
MAX
24.1057
RMS
24.0968
PK2PK
21.2617m
VSRC
AVG
399.992
MIN
399.94
MAX
400.05
RMS
399.992
PK2PK
109.772m
Measured Spec Values
Max_VLOAD PASS: Max. Output1 Voltage (24.1057) is less than or equal to Max. Output1 Voltage Spec (25.2)
Min_VLOAD PASS: Min. Output1 Voltage (24.0845) is greater than or equal to Min. Output1 Voltage Spec (22.8)
min_gain_margin PASS: Gain Margin (30.1637) is greater than Min. Gain Margin (12)
min_phase_margin PASS: Phase Margin (86.4619) is greater than Min. Phase Margin (35)
Bode Plot
GAIN
PHASE
SXGPH File simplis_ac19_1134.sxgph
LOAD
ILOAD
VLOAD
SXGPH File simplis_pop19_1100.sxgph
SRC
VSRC
ISRC
SXGPH File simplis_pop19_1090.sxgph
Primary
IDQ1
IDQ2
Im
Ip
Ir
VSW
SXGPH File simplis_pop19_1081.sxgph
Secondary
CLK
ICout
Is1
Is2
Vs
SXGPH File simplis_pop19_1095.sxgph
Other SXGPH Files
default#1123#pop simplis_pop19_1123.sxgph
Modulator#pop simplis_pop19_1128.sxgph