back to overview ▲

» DVM Test Report: Efficiency and Loop Characterization|Vin Maximum|40% Load

Test Details
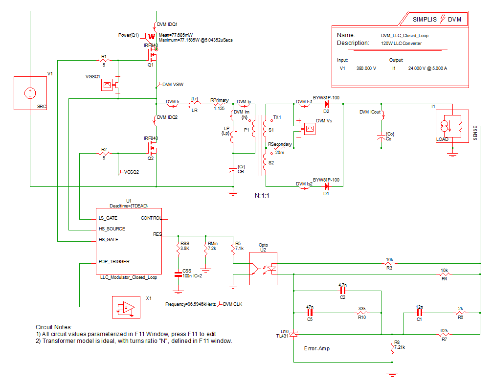
Schematic 8.2_LLC Closed Loop.sxsch
Test Efficiency and Loop Characterization|Vin Maximum|40% Load
Date / Time 12/10/2015 6:12 PM
Report Directory measure_loop_param\Efficiencyand Loop Characterization\Vin Maximum\40% Load
Log File report.txt
Screenshot schematic.png
Status PASS
Simulator simplis
Deck input.deck
Init input.deck.init
Measured Scalar Values
Efficiency 95.9703%
eta_max 95.9703%
Frequency(CLK) 96.1755k
gain_crossover_freq 4.08126k
gain_margin 27.691
gmargin_max 27.691
gxover_max 4.08126k
ILOAD
AVG
2.00852
MIN
2.00686
MAX
2.00953
RMS
2.00852
PK2PK
2.67078m
iload_max 2.00852
ISRC
AVG
126.101m
MIN
-561.607m
MAX
667.721m
RMS
326.135m
PK2PK
1.22933
min_phase 78.0679
min_phase_freq 4.08126k
phase_crossover_freq 34.9413k
phase_margin 77.9294
pmargin_max 77.9294
Power(LOAD) 48.3978
Power(SRC) 50.43
sw_freq_max 96.1755k
VLOAD
AVG
24.0962
MIN
24.0763
MAX
24.1082
RMS
24.0962
PK2PK
31.8274m
VSRC
AVG
399.987
MIN
399.933
MAX
400.056
RMS
399.987
PK2PK
122.933m
Measured Spec Values
Max_VLOAD PASS: Max. Output1 Voltage (24.1082) is less than or equal to Max. Output1 Voltage Spec (25.2)
Min_VLOAD PASS: Min. Output1 Voltage (24.0763) is greater than or equal to Min. Output1 Voltage Spec (22.8)
min_gain_margin PASS: Gain Margin (27.691) is greater than Min. Gain Margin (12)
min_phase_margin PASS: Phase Margin (77.9294) is greater than Min. Phase Margin (35)
Bode Plot
GAIN
PHASE
SXGPH File simplis_ac22_1314.sxgph
LOAD
VLOAD
ILOAD
SXGPH File simplis_pop22_1280.sxgph
SRC
VSRC
ISRC
SXGPH File simplis_pop22_1270.sxgph
Primary
IDQ1
IDQ2
Im
Ip
Ir
VSW
SXGPH File simplis_pop22_1261.sxgph
Secondary
CLK
ICout
Is1
Is2
Vs
SXGPH File simplis_pop22_1275.sxgph
Other SXGPH Files
default#1303#pop simplis_pop22_1303.sxgph
Modulator#pop simplis_pop22_1308.sxgph