back to overview ▲

» DVM Test Report: Efficiency and Loop Characterization|Vin Maximum|5% Load

Test Details
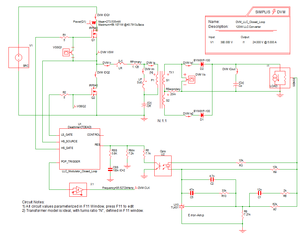
Schematic 8.2_LLC Closed Loop.sxsch
Test Efficiency and Loop Characterization|Vin Maximum|5% Load
Date / Time 12/10/2015 6:10 PM
Report Directory measure_loop_param\Efficiencyand Loop Characterization\Vin Maximum\5% Load
Log File report.txt
Screenshot schematic.png
Status PASS
Simulator simplis
Deck input.deck
Init input.deck.init
Measured Scalar Values
Efficiency 94.5606%
eta_max 94.5606%
Frequency(CLK) 102.537k
gain_crossover_freq 247.419
gain_margin 33.9831
gmargin_max 33.9831
gxover_max 247.419
ILOAD
AVG
251.543m
MIN
251.515m
MAX
251.58m
RMS
251.543m
PK2PK
65.2387u
iload_max 251.543m
ISRC
AVG
16.0352m
MIN
-459.56m
MAX
473.724m
RMS
198.064m
PK2PK
933.284m
min_phase 96.9774
min_phase_freq 91.3835
phase_crossover_freq 52.0421k
phase_margin 106.052
pmargin_max 106.052
Power(LOAD) 6.06146
Power(SRC) 6.41014
sw_freq_max 102.537k
VLOAD
AVG
24.0971
MIN
24.0946
MAX
24.1004
RMS
24.0971
PK2PK
5.85768m
VSRC
AVG
399.998
MIN
399.953
MAX
400.046
RMS
399.998
PK2PK
93.3284m
Measured Spec Values
Max_VLOAD PASS: Max. Output1 Voltage (24.1004) is less than or equal to Max. Output1 Voltage Spec (25.2)
Min_VLOAD PASS: Min. Output1 Voltage (24.0946) is greater than or equal to Min. Output1 Voltage Spec (22.8)
min_gain_margin PASS: Gain Margin (33.9831) is greater than Min. Gain Margin (12)
min_phase_margin PASS: Phase Margin (106.052) is greater than Min. Phase Margin (35)
Bode Plot
GAIN
PHASE
SXGPH File simplis_ac15_894.sxgph
LOAD
VLOAD
ILOAD
SXGPH File simplis_pop15_860.sxgph
SRC
VSRC
ISRC
SXGPH File simplis_pop15_850.sxgph
Primary
IDQ1
IDQ2
Im
Ip
Ir
VSW
SXGPH File simplis_pop15_841.sxgph
Secondary
CLK
ICout
Is1
Is2
Vs
SXGPH File simplis_pop15_855.sxgph
Other SXGPH Files
default#883#pop simplis_pop15_883.sxgph
Modulator#pop simplis_pop15_888.sxgph