| Test Details | |
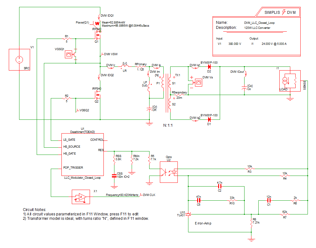
| Schematic | 8.2_LLC Closed Loop.sxsch |
| Test | Efficiency and Loop Characterization|Vin Minimum|20% Load |
| Date / Time | 12/10/2015 6:14 PM |
| Report Directory | measure_loop_param\Efficiencyand Loop Characterization\Vin Minimum\20% Load |
| Log File | report.txt |
| Screenshot | schematic.png |
| Status | PASS |
| Simulator | simplis |
| Deck | input.deck |
| Init | input.deck.init |
| Measured Scalar Values | |
| Efficiency | 95.6358% |
| eta_min | 95.6358% |
| Frequency(CLK) | 80.174k |
| gain_crossover_freq | 4.73763k |
| gain_margin | 26.2307 |
| gmargin_min | 26.2307 |
| gxover_min | 4.73763k |
| ILOAD | AVG 1.00448 MIN 1.00406 MAX 1.00493 RMS 1.00448 PK2PK 877.94u |
| iload_min | 1.00448 |
| ISRC | AVG 70.3276m MIN -577.901m MAX 583.619m RMS 292.908m PK2PK 1.16152 |
| min_phase | 49.896 |
| min_phase_freq | 4.73763k |
| phase_crossover_freq | 31.6165k |
| phase_margin | 49.7419 |
| pmargin_min | 49.7419 |
| Power(LOAD) | 24.2048 |
| Power(SRC) | 25.3094 |
| sw_freq_min | 80.174k |
| VLOAD | AVG 24.0968 MIN 24.0868 MAX 24.1075 RMS 24.0968 PK2PK 20.713m |
| VSRC | AVG 359.993 MIN 359.942 MAX 360.058 RMS 359.993 PK2PK 116.152m |
| Measured Spec Values | |
| Max_VLOAD | PASS: Max. Output1 Voltage (24.1075) is less than or equal to Max. Output1 Voltage Spec (25.2) |
| Min_VLOAD | PASS: Min. Output1 Voltage (24.0868) is greater than or equal to Min. Output1 Voltage Spec (22.8) |
| min_gain_margin | PASS: Gain Margin (26.2307) is greater than Min. Gain Margin (12) |
| min_phase_margin | PASS: Phase Margin (49.7419) is greater than Min. Phase Margin (35) |
![]() Bode Plot
GAIN
PHASE
|
|
| SXGPH File | simplis_ac32_1914.sxgph |
![]() LOAD
VLOAD
ILOAD
|
|
| SXGPH File | simplis_pop32_1880.sxgph |
![]() SRC
VSRC
ISRC
|
|
| SXGPH File | simplis_pop32_1870.sxgph |
![]() Primary
IDQ1
IDQ2
Im
Ip
Ir
VSW
|
|
| SXGPH File | simplis_pop32_1861.sxgph |
![]() Secondary
CLK
ICout
Is1
Is2
Vs
|
|
| SXGPH File | simplis_pop32_1875.sxgph |
| Other SXGPH Files | |
| default#1903#pop | simplis_pop32_1903.sxgph |
| Modulator#pop | simplis_pop32_1908.sxgph |