| Test Details | |
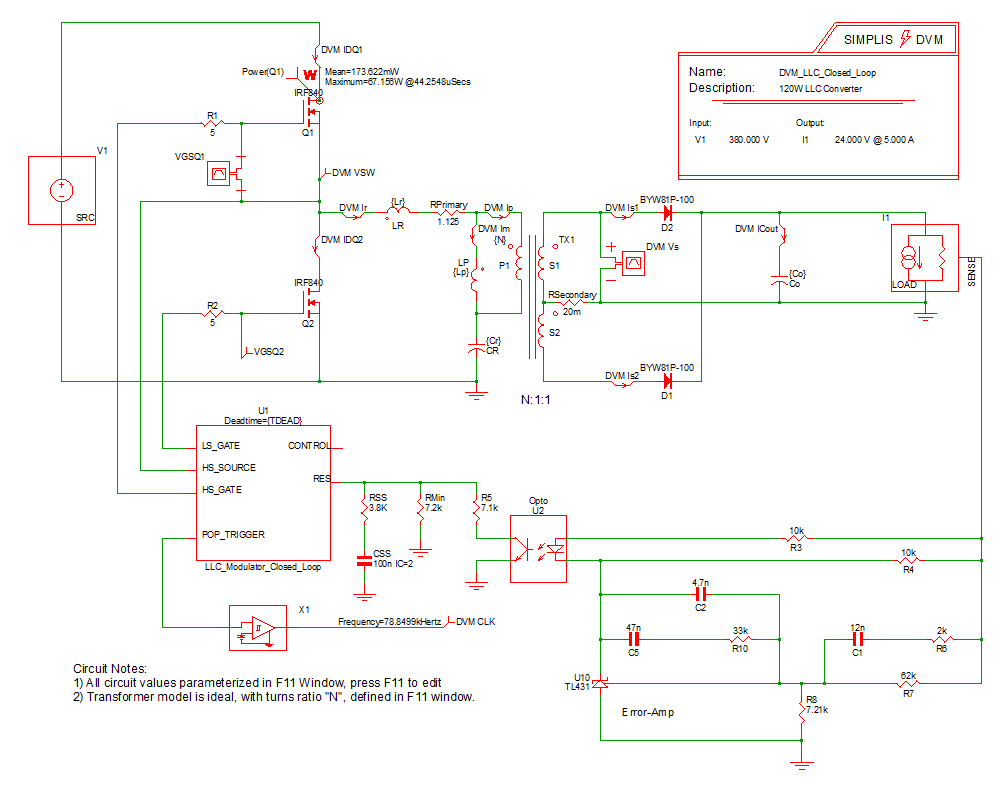
| Schematic | 8.2_LLC Closed Loop.sxsch |
| Test | Efficiency and Loop Characterization|Vin Minimum|80% Load |
| Date / Time | 12/10/2015 6:16 PM |
| Report Directory | measure_loop_param\Efficiencyand Loop Characterization\Vin Minimum\80% Load |
| Log File | report.txt |
| Screenshot | schematic.png |
| Status | PASS |
| Simulator | simplis |
| Deck | input.deck |
| Init | input.deck.init |
| Measured Scalar Values | |
| Efficiency | 95.3428% |
| eta_min | 95.3428% |
| Frequency(CLK) | 78.6638k |
| gain_crossover_freq | 4.54921k |
| gain_margin | 18.2986 |
| gmargin_min | 18.2986 |
| gxover_min | 4.54921k |
| ILOAD | AVG 4.01071 MIN 4.00401 MAX 4.01561 RMS 4.01072 PK2PK 11.5989m |
| iload_min | 4.01071 |
| ISRC | AVG 281.236m MIN -554.66m MAX 1.04289 RMS 513.736m PK2PK 1.59756 |
| min_phase | 50.5666 |
| min_phase_freq | 4.54921k |
| phase_crossover_freq | 15.9072k |
| phase_margin | 50.3544 |
| pmargin_min | 50.3544 |
| Power(LOAD) | 96.5045 |
| Power(SRC) | 101.218 |
| sw_freq_min | 78.6638k |
| VLOAD | AVG 24.0617 MIN 24.0216 MAX 24.0909 RMS 24.0617 PK2PK 69.3643m |
| VSRC | AVG 359.972 MIN 359.896 MAX 360.055 RMS 359.972 PK2PK 159.756m |
| Measured Spec Values | |
| Max_VLOAD | PASS: Max. Output1 Voltage (24.0909) is less than or equal to Max. Output1 Voltage Spec (25.2) |
| Min_VLOAD | PASS: Min. Output1 Voltage (24.0216) is greater than or equal to Min. Output1 Voltage Spec (22.8) |
| min_gain_margin | PASS: Gain Margin (18.2986) is greater than Min. Gain Margin (12) |
| min_phase_margin | PASS: Phase Margin (50.3544) is greater than Min. Phase Margin (35) |
![]() Bode Plot
GAIN
PHASE
|
|
| SXGPH File | simplis_ac40_2394.sxgph |
![]() LOAD
VLOAD
ILOAD
|
|
| SXGPH File | simplis_pop40_2360.sxgph |
![]() SRC
VSRC
ISRC
|
|
| SXGPH File | simplis_pop40_2350.sxgph |
![]() Primary
IDQ1
IDQ2
Im
Ip
Ir
VSW
|
|
| SXGPH File | simplis_pop40_2341.sxgph |
![]() Secondary
CLK
ICout
Is1
Is2
Vs
|
|
| SXGPH File | simplis_pop40_2355.sxgph |
| Other SXGPH Files | |
| default#2383#pop | simplis_pop40_2383.sxgph |
| Modulator#pop | simplis_pop40_2388.sxgph |