| Test Details | |
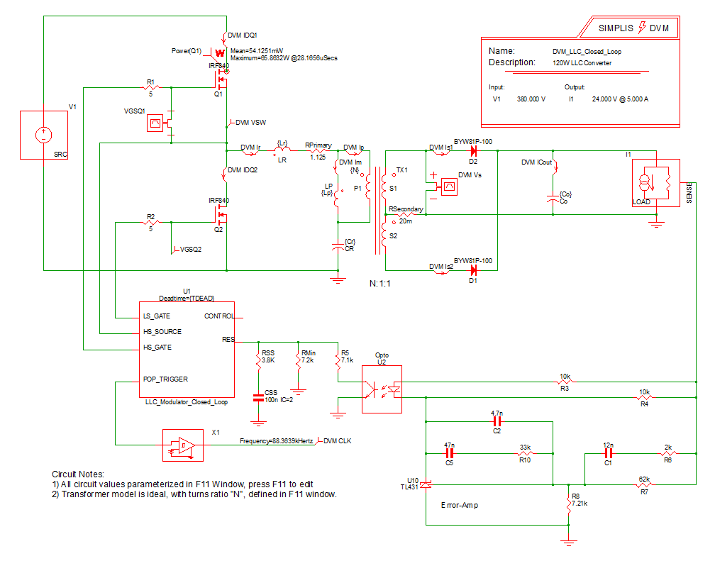
| Schematic | 8.2_LLC Closed Loop.sxsch |
| Test | Efficiency and Loop Characterization|Vin Nominal|20% Load |
| Date / Time | 12/10/2015 6:07 PM |
| Report Directory | measure_loop_param\Efficiencyand Loop Characterization\Vin Nominal\20% Load |
| Log File | report.txt |
| Screenshot | schematic.png |
| Status | PASS |
| Simulator | simplis |
| Deck | input.deck |
| Init | input.deck.init |
| Measured Scalar Values | |
| Efficiency | 95.7872% |
| eta_nom | 95.7872% |
| Frequency(CLK) | 87.9671k |
| gain_crossover_freq | 4.28593k |
| gain_margin | 27.6259 |
| gmargin_nom | 27.6259 |
| gxover_nom | 4.28593k |
| ILOAD | AVG 1.00451 MIN 1.00409 MAX 1.00491 RMS 1.00451 PK2PK 813.823u |
| iload_nom | 1.00451 |
| ISRC | AVG 66.5208m MIN -537.044m MAX 556.78m RMS 275.851m PK2PK 1.09382 |
| min_phase | 64.4503 |
| min_phase_freq | 4.28593k |
| phase_crossover_freq | 34.1001k |
| phase_margin | 64.1252 |
| pmargin_nom | 64.1252 |
| Power(LOAD) | 24.2057 |
| Power(SRC) | 25.2703 |
| sw_freq_nom | 87.9671k |
| VLOAD | AVG 24.0969 MIN 24.087 MAX 24.1062 RMS 24.0969 PK2PK 19.1988m |
| VSRC | AVG 379.993 MIN 379.944 MAX 380.054 RMS 379.993 PK2PK 109.382m |
| Measured Spec Values | |
| Max_VLOAD | PASS: Max. Output1 Voltage (24.1062) is less than or equal to Max. Output1 Voltage Spec (25.2) |
| Min_VLOAD | PASS: Min. Output1 Voltage (24.087) is greater than or equal to Min. Output1 Voltage Spec (22.8) |
| min_gain_margin | PASS: Gain Margin (27.6259) is greater than Min. Gain Margin (12) |
| min_phase_margin | PASS: Phase Margin (64.1252) is greater than Min. Phase Margin (35) |
![]() Bode Plot
GAIN
PHASE
|
|
| SXGPH File | simplis_ac4_234.sxgph |
![]() LOAD
VLOAD
ILOAD
|
|
| SXGPH File | simplis_pop4_200.sxgph |
![]() SRC
ISRC
VSRC
|
|
| SXGPH File | simplis_pop4_190.sxgph |
![]() Primary
IDQ1
IDQ2
Im
Ip
Ir
VSW
|
|
| SXGPH File | simplis_pop4_181.sxgph |
![]() Secondary
CLK
ICout
Is1
Is2
Vs
|
|
| SXGPH File | simplis_pop4_195.sxgph |
| Other SXGPH Files | |
| default#223#pop | simplis_pop4_223.sxgph |
| Modulator#pop | simplis_pop4_228.sxgph |