back to overview ▲

» DVM Test Report: Efficiency and Loop Characterization|Vin Nominal|30% Load

Test Details
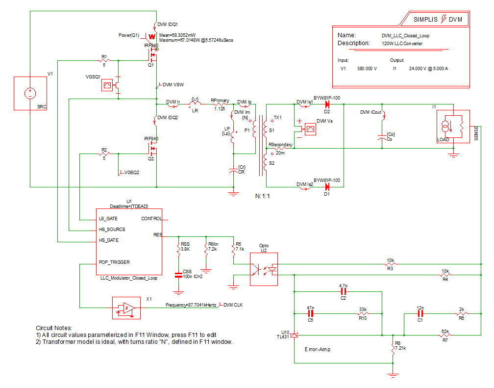
Schematic 8.2_LLC Closed Loop.sxsch
Test Efficiency and Loop Characterization|Vin Nominal|30% Load
Date / Time 12/10/2015 6:08 PM
Report Directory measure_loop_param\Efficiencyand Loop Characterization\Vin Nominal\30% Load
Log File report.txt
Screenshot schematic.png
Status PASS
Simulator simplis
Deck input.deck
Init input.deck.init
Measured Scalar Values
Efficiency 95.9105%
eta_nom 95.9105%
Frequency(CLK) 87.5065k
gain_crossover_freq 4.76088k
gain_margin 27.1025
gmargin_nom 27.1025
gxover_nom 4.76088k
ILOAD
AVG
1.50653
MIN
1.50559
MAX
1.50726
RMS
1.50653
PK2PK
1.67311m
iload_nom 1.50653
ISRC
AVG
99.6318m
MIN
-539.989m
MAX
614.535m
RMS
306.305m
PK2PK
1.15452
min_phase 49.0124
min_phase_freq 4.76088k
phase_crossover_freq 33.0239k
phase_margin 48.8263
pmargin_nom 48.8263
Power(LOAD) 36.3028
Power(SRC) 37.8507
sw_freq_nom 87.5065k
VLOAD
AVG
24.0969
MIN
24.082
MAX
24.1085
RMS
24.0969
PK2PK
26.4664m
VSRC
AVG
379.99
MIN
379.939
MAX
380.054
RMS
379.99
PK2PK
115.452m
Measured Spec Values
Max_VLOAD PASS: Max. Output1 Voltage (24.1085) is less than or equal to Max. Output1 Voltage Spec (25.2)
Min_VLOAD PASS: Min. Output1 Voltage (24.082) is greater than or equal to Min. Output1 Voltage Spec (22.8)
min_gain_margin PASS: Gain Margin (27.1025) is greater than Min. Gain Margin (12)
min_phase_margin PASS: Phase Margin (48.8263) is greater than Min. Phase Margin (35)
Bode Plot
GAIN
PHASE
SXGPH File simplis_ac6_354.sxgph
LOAD
VLOAD
ILOAD
SXGPH File simplis_pop6_320.sxgph
SRC
VSRC
ISRC
SXGPH File simplis_pop6_310.sxgph
Primary
IDQ1
IDQ2
Im
Ip
Ir
VSW
SXGPH File simplis_pop6_301.sxgph
Secondary
CLK
ICout
Is1
Is2
Vs
SXGPH File simplis_pop6_315.sxgph
Other SXGPH Files
default#343#pop simplis_pop6_343.sxgph
Modulator#pop simplis_pop6_348.sxgph