back to overview ▲

» DVM Test Report: Efficiency and Loop Characterization|Vin Nominal|35% Load

Test Details
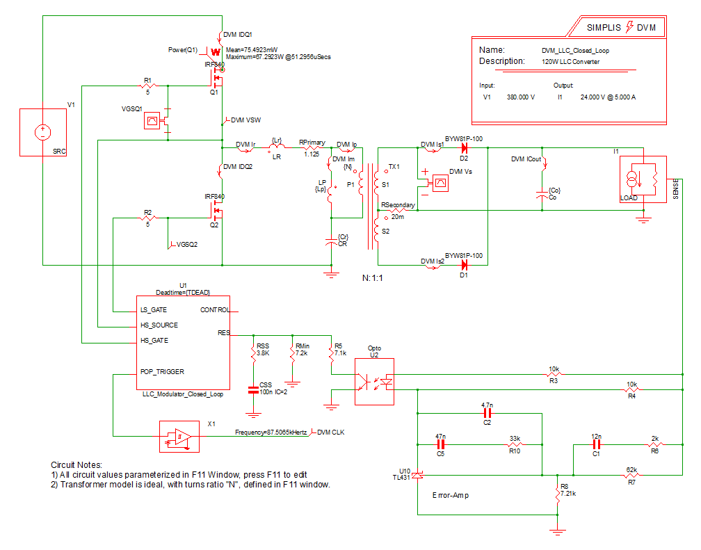
Schematic 8.2_LLC Closed Loop.sxsch
Test Efficiency and Loop Characterization|Vin Nominal|35% Load
Date / Time 12/10/2015 6:08 PM
Report Directory measure_loop_param\Efficiencyand Loop Characterization\Vin Nominal\35% Load
Log File report.txt
Screenshot schematic.png
Status PASS
Simulator simplis
Deck input.deck
Init input.deck.init
Measured Scalar Values
Efficiency 95.9151%
eta_nom 95.9151%
Frequency(CLK) 87.3265k
gain_crossover_freq 4.78929k
gain_margin 26.3038
gmargin_nom 26.3038
gxover_nom 4.78929k
ILOAD
AVG
1.75754
MIN
1.75626
MAX
1.75847
RMS
1.75754
PK2PK
2.21408m
iload_nom 1.75754
ISRC
AVG
116.224m
MIN
-538.365m
MAX
644.276m
RMS
321.679m
PK2PK
1.18264
min_phase 48.0547
min_phase_freq 4.78929k
phase_crossover_freq 30.8916k
phase_margin 47.8355
pmargin_nom 47.8355
Power(LOAD) 42.3512
Power(SRC) 44.1549
sw_freq_nom 87.3265k
VLOAD
AVG
24.0969
MIN
24.0795
MAX
24.1096
RMS
24.0969
PK2PK
30.073m
VSRC
AVG
379.988
MIN
379.936
MAX
380.054
RMS
379.988
PK2PK
118.264m
Measured Spec Values
Max_VLOAD PASS: Max. Output1 Voltage (24.1096) is less than or equal to Max. Output1 Voltage Spec (25.2)
Min_VLOAD PASS: Min. Output1 Voltage (24.0795) is greater than or equal to Min. Output1 Voltage Spec (22.8)
min_gain_margin PASS: Gain Margin (26.3038) is greater than Min. Gain Margin (12)
min_phase_margin PASS: Phase Margin (47.8355) is greater than Min. Phase Margin (35)
Bode Plot
GAIN
PHASE
SXGPH File simplis_ac7_414.sxgph
LOAD
VLOAD
ILOAD
SXGPH File simplis_pop7_380.sxgph
SRC
VSRC
ISRC
SXGPH File simplis_pop7_370.sxgph
Primary
IDQ1
IDQ2
Im
Ip
Ir
VSW
SXGPH File simplis_pop7_361.sxgph
Secondary
CLK
ICout
Is1
Is2
Vs
SXGPH File simplis_pop7_375.sxgph
Other SXGPH Files
Modulator#pop simplis_pop7_408.sxgph
default#403#pop simplis_pop7_403.sxgph