back to overview ▲

» DVM Test Report: VOUT=0.6V|Bode Plot|Vin Maximum|100% Load

Test Details
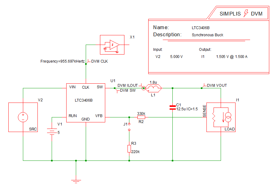
Schematic 6.3_LTC3406B - DVM ADVANCED.sxsch
Test VOUT=0.6V|Bode Plot|Vin Maximum|100% Load
Date / Time 12/10/2015 5:51 PM
Report Directory promote_scalars\VOUT=0.6V\BodePlot\Vin Maximum\100% Load
Log File report.txt
Screenshot schematic.png
Status FAIL
Simulator simplis
Deck input.deck
Init input.deck.init
Measured Scalar Values
Efficiency 65.2962%
Frequency(CLK) 955.688k
gain_crossover_freq 18.3383k
gain_margin 33.7095
ILOAD
AVG
603.439m
MIN
600.632m
MAX
605.224m
RMS
603.441m
PK2PK
4.59272m
ISRC
AVG
101.745m
MIN
465.682u
MAX
831.192m
RMS
254.453m
PK2PK
830.727m
min_phase 54.3004
min_phase_freq 18.3383k
phase_crossover_freq 346.054k
phase_margin 54.2129
Power(LOAD) 365.354m
Power(SRC) 559.533m
VLOAD
AVG
605.449m
MIN
602.632m
MAX
607.24m
RMS
605.451m
PK2PK
4.608m
VSRC
AVG
5.4999
MIN
5.49917
MAX
5.5
RMS
5.4999
PK2PK
830.727u
Measured Spec Values
Max_VLOAD PASS: Max. Output1 Voltage (607.24m) is less than or equal to Max. Output1 Voltage Spec (1.58025)
Min_VLOAD FAIL: Min. Output1 Voltage (602.632m) is not greater than or equal to Min. Output1 Voltage Spec (1.42975)
min_gain_margin PASS: Gain Margin (33.7095) is greater than Min. Gain Margin (12)
min_phase_margin PASS: Phase Margin (54.2129) is greater than Min. Phase Margin (35)
Bode Plot
GAIN
PHASE
SXGPH File simplis_ac5_239.sxgph
LOAD
VLOAD
ILOAD
SXGPH File simplis_pop6_222.sxgph
SRC
VSRC
ISRC
SXGPH File simplis_pop6_212.sxgph
default
CLK
ILOUT
SW
VOUT
SXGPH File simplis_pop6_217.sxgph
Other SXGPH Files
clock#pop simplis_pop6_204.sxgph