| Test Details | |
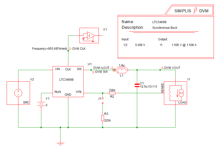
| Schematic | 6.3_LTC3406B - DVM ADVANCED.sxsch |
| Test | VOUT=0.6V w NoCurves NoScalars NoSpecs|Bode Plot|Vin Maximum|100% Load |
| Date / Time | 12/10/2015 5:52 PM |
| Report Directory | suppress_spec_gen\VOUT=0.6Vw NoCurves NoScalars NoSpecs\Bode Plot\Vin Maximum\100% Load |
| Log File | report.txt |
| Screenshot | schematic.png |
| Status | PASS |
| Simulator | simplis |
| Deck | input.deck |
| Init | input.deck.init |
| Measured Scalar Values | |
| Efficiency | 65.2962% |
| Frequency(CLK) | 955.688k |
| gain_crossover_freq | 18.3383k |
| gain_margin | 33.7095 |
| min_phase | 54.3004 |
| min_phase_freq | 18.3383k |
| phase_crossover_freq | 346.054k |
| phase_margin | 54.2129 |
| Power(LOAD) | 365.354m |
| Power(SRC) | 559.533m |
| VLOAD | AVG 605.449m MIN 602.632m MAX 607.24m RMS 605.451m PK2PK 4.608m |
| Measured Spec Values | |
| min_gain_margin | PASS: Gain Margin (33.7095) is greater than Min. Gain Margin (12) |
| min_phase_margin | PASS: Phase Margin (54.2129) is greater than Min. Phase Margin (35) |
![]() Bode Plot
GAIN
PHASE
|
|
| SXGPH File | simplis_ac7_358.sxgph |
![]() LOAD
VLOAD
|
|
| SXGPH File | simplis_pop9_341.sxgph |
![]() SRC
VSRC
ISRC
|
|
| SXGPH File | simplis_pop9_331.sxgph |
![]() default
CLK
ILOUT
SW
VOUT
|
|
| SXGPH File | simplis_pop9_336.sxgph |
| Other SXGPH Files | |
| clock#pop | simplis_pop9_323.sxgph |