back to overview ▲

» DVM Test Report: VOUT=0.6V w NoCurves NoScalars NoSpecs|Bode Plot|Vin Maximum|50% Load

Test Details
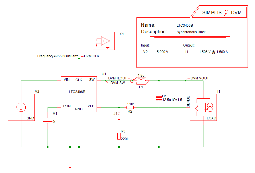
Schematic 6.3_LTC3406B - DVM ADVANCED.sxsch
Test VOUT=0.6V w NoCurves NoScalars NoSpecs|Bode Plot|Vin Maximum|50% Load
Date / Time 12/10/2015 5:52 PM
Report Directory suppress_spec_gen\VOUT=0.6Vw NoCurves NoScalars NoSpecs\Bode Plot\Vin Maximum\50% Load
Log File report.txt
Screenshot schematic.png
Status PASS
Simulator simplis
Deck input.deck
Init input.deck.init
Measured Scalar Values
Efficiency 76.7746%
Frequency(CLK) 955.697k
gain_crossover_freq 19.9547k
gain_margin 33.8124
min_phase 39.869
min_phase_freq 19.9547k
phase_crossover_freq 335.599k
phase_margin 39.8687
Power(LOAD) 182.683m
Power(SRC) 237.946m
VLOAD
AVG
605.46m
MIN
602.998m
MAX
606.966m
RMS
605.461m
PK2PK
3.96798m
Measured Spec Values
min_gain_margin PASS: Gain Margin (33.8124) is greater than Min. Gain Margin (12)
min_phase_margin PASS: Phase Margin (39.8687) is greater than Min. Phase Margin (35)
Bode Plot
GAIN
PHASE
SXGPH File simplis_ac6_316.sxgph
LOAD
VLOAD
SXGPH File simplis_pop8_299.sxgph
SRC
ISRC
VSRC
SXGPH File simplis_pop8_289.sxgph
default
CLK
ILOUT
SW
VOUT
SXGPH File simplis_pop8_294.sxgph
Other SXGPH Files
clock#pop simplis_pop8_281.sxgph