| Test Details | |
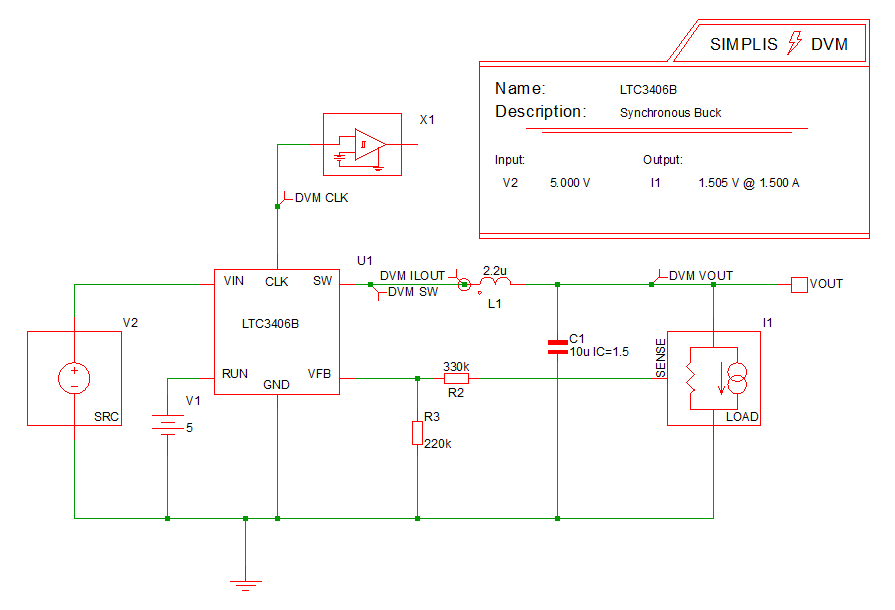
| Schematic | 6.6.2_LTC3406B - DVM ADVANCED.sxsch |
| Test | Ac Analysis|Bode Plot|Vin Maximum|100% Load |
| Date / Time | 12/10/2015 5:53 PM |
| Report Directory | use_arbitrary_bodeplot\AcAnalysis\Bode Plot\Vin Maximum\100% Load |
| Log File | report.txt |
| Screenshot | schematic.png |
| Status | PASS |
| Simulator | simplis |
| Deck | input.deck |
| Init | input.deck.init |
| Measured Scalar Values | |
| DVM_Error_Amplifier_Gain_gain_crossover_freq | 718.233k |
| DVM_Error_Amplifier_Gain_high_pass_freq | -1 |
| DVM_Error_Amplifier_Gain_low_pass_freq | -1 |
| DVM_Error_Amplifier_Gain_max_gain | 38.8179 |
| DVM_Error_Amplifier_Gain_max_gain_freq | 1k |
| DVM_Error_Amplifier_Gain_min_gain | -2.0408 |
| DVM_Error_Amplifier_Gain_min_gain_freq | 1Meg |
| DVM_Error_Amplifier_Gain_passband | 0 |
| DVM_Error_Amplifier_Phase_max_phase | 144.731 |
| DVM_Error_Amplifier_Phase_max_phase_freq | 158.489k |
| DVM_Error_Amplifier_Phase_min_phase_before_crossover | 91.1119 |
| DVM_Error_Amplifier_Phase_min_phase_before_crossover_freq | 1k |
| DVM_Error_Amplifier_Phase_phase_margin | 120.19 |
| Efficiency | 66.3459% |
| gain_crossover_freq | 21.6616k |
| gain_margin | 26.8904 |
| ILOAD | AVG 1.50063 MIN 1.49625 MAX 1.50451 RMS 1.50063 PK2PK 8.25515m |
| ISRC | AVG 619.346m MIN 466.026u MAX 1.81961 RMS 973.383m PK2PK 1.81914 |
| min_phase | 56.1713 |
| min_phase_freq | 21.6616k |
| phase_crossover_freq | 417.534k |
| phase_margin | 56.0928 |
| Power(LOAD) | 2.25938 |
| Power(SRC) | 3.40545 |
| VLOAD | AVG 1.50562 MIN 1.50123 MAX 1.50951 RMS 1.50562 PK2PK 8.28261m |
| VSRC | AVG 5.49938 MIN 5.49818 MAX 5.5 RMS 5.49938 PK2PK 1.81914m |
| Measured Spec Values | |
| Max_VLOAD | PASS: Max. Output1 Voltage (1.50951) is less than or equal to Max. Output1 Voltage Spec (1.58025) |
| Min_VLOAD | PASS: Min. Output1 Voltage (1.50123) is greater than or equal to Min. Output1 Voltage Spec (1.42975) |
| min_gain_margin | PASS: Gain Margin (26.8904) is greater than Min. Gain Margin (12) |
| min_phase_margin | PASS: Phase Margin (56.0928) is greater than Min. Phase Margin (35) |
![]() Bode Plot
GAIN
PHASE
|
|
| SXGPH File | simplis_ac1_36.sxgph |
![]() LOAD
VLOAD
ILOAD
|
|
| SXGPH File | simplis_pop1_19.sxgph |
![]() SRC
VSRC
ISRC
|
|
| SXGPH File | simplis_pop1_9.sxgph |
![]() E/A Gain and Phase
Error Amplifier Gain
Error Amplifier Phase
|
|
| SXGPH File | simplis_ac1_43.sxgph |
![]() default
CLK
ILOUT
SW
VOUT
|
|
| SXGPH File | simplis_pop1_14.sxgph |
| Other SXGPH Files | |
| clock#pop | simplis_pop1_1.sxgph |