back to overview ▲

» DVM Test Report: VOUT=1.505V|Bode Plot|Vin Nominal|100% Load

Test Details
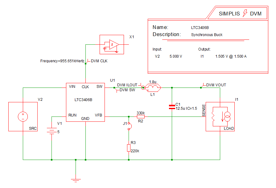
Schematic 6.3_LTC3406B - DVM ADVANCED.sxsch
Test VOUT=1.505V|Bode Plot|Vin Nominal|100% Load
Date / Time 12/10/2015 5:55 PM
Report Directory use_extract_curve\VOUT=1.505V\BodePlot\Vin Nominal\100% Load
Log File report.txt
Screenshot schematic.png
Status PASS
Simulator simplis
Deck input.deck
Init input.deck.init
Measured Scalar Values
Efficiency 66.2768%
Frequency(CLK) 955.634k
gain_crossover_freq 19.8447k
gain_margin 26.7773
ILOAD
AVG
1.50058
MIN
1.4967
MAX
1.50421
RMS
1.50058
PK2PK
7.50751m
ISRC
AVG
681.965m
MIN
423.722u
MAX
1.86199
RMS
1.02424
PK2PK
1.86156
min_phase 50.9045
min_phase_freq 19.8447k
phase_crossover_freq 432.886k
phase_margin 50.8863
Power(LOAD) 2.25923
Power(SRC) 3.40878
VLOAD
AVG
1.50557
MIN
1.50168
MAX
1.50921
RMS
1.50557
PK2PK
7.53249m
VSRC
AVG
4.99932
MIN
4.99814
MAX
5
RMS
4.99932
PK2PK
1.86156m
Measured Spec Values
Max_VLOAD PASS: Max. Output1 Voltage (1.50921) is less than or equal to Max. Output1 Voltage Spec (1.58025)
Min_VLOAD PASS: Min. Output1 Voltage (1.50168) is greater than or equal to Min. Output1 Voltage Spec (1.42975)
min_gain_margin PASS: Gain Margin (26.7773) is greater than Min. Gain Margin (12)
min_phase_margin PASS: Phase Margin (50.8863) is greater than Min. Phase Margin (35)
Bode Plot
GAIN
PHASE
SXGPH File simplis_ac3_120.sxgph
LOAD
VLOAD
ILOAD
SXGPH File simplis_pop3_103.sxgph
SRC
ISRC
VSRC
SXGPH File simplis_pop3_93.sxgph
default
CLK
ILOUT
SW
VOUT
SXGPH File simplis_pop3_98.sxgph
Other SXGPH Files
clock#pop simplis_pop3_85.sxgph