In this topic you will learn some of the commonely used portions of the SIMetrix/SIMPLIS user interface.
In this topic:
Some common and uncommon features of the SIMetrix/SIMPLIS User Interface, including:
Every schematic and schematic component file has a command, or F11 window, which can be shown or hidden by pressing the F11 key. During the netlist process, the contents of the F11 window are placed in the netlist before any content from that schematic level is added. The F11 window is a good place to enter additional netlist content, including subcircuit models, graphing statements, and variable statements. The F11 window also stores the analysis directives you enter in the dialog.
The F11 window of the schematic is shown below:
.SIMULATOR SIMPLIS
.AC DEC 100 1k 400k
.PRINT
+ ALL
.OPTIONS
+ PSP_NPT=10001
+ POP_ITRMAX=20
+ POP_OUTPUT_CYCLES=5
+ SNAPSHOT_INTVL=0
+ SNAPSHOT_NPT=11
+ MIN_AVG_TOPOLOGY_DUR=1a
+ AVG_TOPOLOGY_DUR_MEASUREMENT_WINDOW=128
.POP
+ TRIG_GATE={TRIG_GATE}
+ TRIG_COND=0_TO_1
+ MAX_PERIOD=2.2u
+ CONVERGENCE=1p
+ CYCLES_BEFORE_LAUNCH=5
+ TD_RUN_AFTER_POP_FAILS=-1
.TRAN 70u 0
.SIMULATOR DEFAULT
.VAR ILOAD = 5
.VAR VO = 1.2
.VAR RLOAD = {VO/ILOAD}
The first section of the F11 window contains the analysis directives. When you execute the schematic menu , the values you enter are saved to the top of the F11 window. Because the dialog will manipulate the F11 window content, any user-defined content should be placed below the .SIMULATOR DEFAULT statement. The user entries in the F11 window are:
.VAR ILOAD = 5
.VAR VO = 1.2
.VAR RLOAD = {VO/ILOAD}
These variable statements define the load resistance value. The actual load resistor symbol uses a value which is set to : {RLOAD}. Whenever a variable or set of variables and constants is placed inside the curly brackets {}, this tells the simulator to evaluate the expression contained between them. In this case, the simulator will replace the {RLOAD} expression with the value of the VO variable divied by the ILOAD variable prior to the simulation.
Other useful tips and tricks are described in the next few sections.
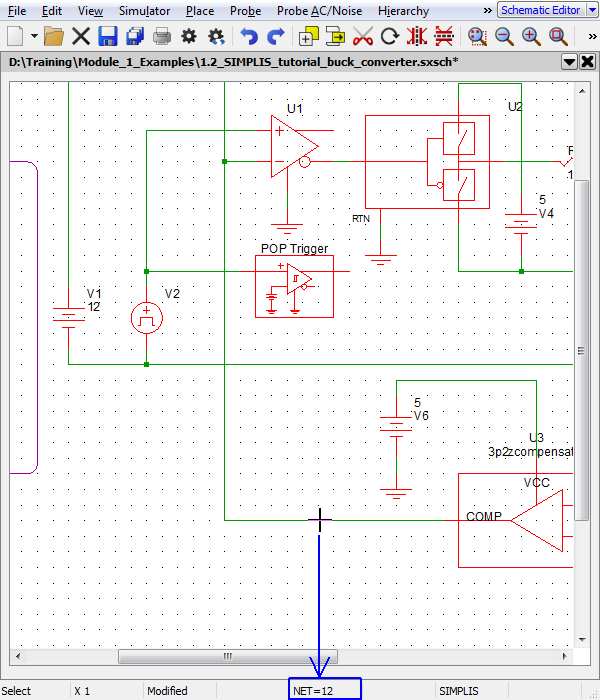
Hover your mouse over any wire on the schematic and the net name is displayed on the bottom bar of the schematic window.

While you are here, there is a wealth of information on the bottom bar of the schematic. From left to right:
There are two types of schematic files used in SIMetrix/SIMPLIS.
The 1.2_SIMPLIS_tutorial_buck_converter.sxsch schematic contains one model implemented with a Schematic Component file, the compensator U3. To view the schematic for the compensator,
Schematic component files are covered in depth in the 4.2 What is a Schematic Component File? topic.
There are several ways to edit the symbol portion of a Schematic Component file, depending on which schematic you have open. If you are viewing the symbol as placed on a parent schematic:

If you are viewing the schematic portion of the schematic component,
Both these methods will open the symbol editor to the symbol contained in the 3p2zcompensator.sxcmp file:
The program automatically remembers the size and position of each pop-up dialog every time you close the dialog. The main window also remembers the size and location of the system windows when the program is started.
Please fill out the Module # 1 Evaluation form.