4.0 Managing Simulation Output

In this section of the tutorial, you will learn how to configure the fixed probes to make the graph easier to read by doing the following:

  • Separate the waveforms onto individual grids and change the vertical order of the grids.
  • For each curve, change the number of simulation runs displayed on the waveform viewer.
  • Interactively make scalar measurements on the curves after the simulation completes.
  • Add scalar measurements to the fixed probe symbols. These measurements are automatically made after each simulation run.

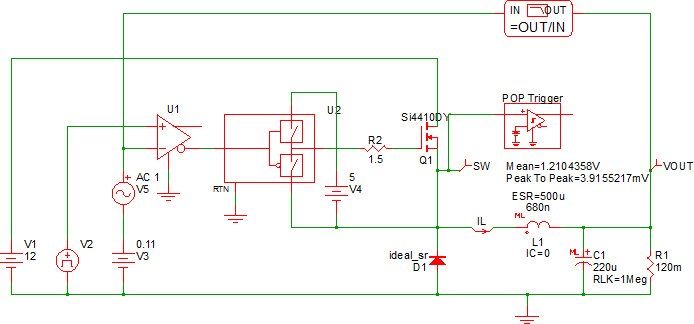
After you complete this chapter, the schematic should like the following: