Advanced Digital Component Reference

In this topic:

Introduction

This section describes the various components available and how to use them in the SIMetrix schematic environment.

General Behaviour

Intertial Delay

Any Input to Output delay for the new Advanced Digital components incorporates inertial delay where, if the pulse width of the incoming signal is less than the Input to Output delay of a particular device, then there is no resulting change in the output. In the example below, one of the input pulses is narrower than the input-to-output delay of a buffer logic gate. In that instance, the output of the buffer gate effectively "ignores" that one input pulse.

This inertial delay behavior describes the Delay parameter for all the Advanced Digital Logic Gates as well as the Out Delay of the Adder, Subtracter, Multiplier, Comparator and Latches and each of the delay parameters of the Analog-to-Digital Converters, Counters and Flip Flops.

None of the delay parameters of the SIMPLIS Advanced Digital components may be set to zero.

Transport Delay

By contrast, the Classic SIMPLIS digital gates model transport delay, in which they are able to respond to any width signal at their input and reproduce that same width signal at the output after the specified delay interval.

The Classic Digital components may have their delay parameters set to zero.

Flip-Flop Delay Parameters

This example shows an edge triggered D-type flip flop with asynchronous set and reset. In this example, Set and Reset are selected to be active high. The following diagram shows the definition of the Clk to Output Delay as well as the Set/Reset Delay. All Flip Flop devices have a Clk to Output Delay parameter and all Flip Flops with the Set and Reset feature have a Set/Reset Delay.

Flip-Flop Minimum Clock Width

As in this example of a D-type flip flop, where the device is set to trigger on the positive going edge of the clock, if the width of the clock pulse is narrower than the specified Minimum Clock Width, the clock pulse is ignored.

Discrete Filters

Each of these discrete filters is driven by an input clock signal. For proper operation, the input clock signal needs to be made up of a train of pulses with pulse widths equal to or wider than the "Time of Acquisition" set for the filter. For the most efficient simulation, this kind of pulses can be generated by driving periodic pulses through the "Sampling Clock Generator for Discrete Filters". If the "Sampling Clock Generator for Discrete Filters" is used to generate the input clock signals for the discrete filters, the driving periodic pulses can have pulse widths shorter than the time of acquisition as long as they are well defined pulses

If the time of acquisition is ???MATH???\text{t}_{\text{ACQ}}???MATH???, then the "Sampling Clock Generator for Discrete Filters" will generate a pulse whose pulse width is equal to ???MATH???\text{t}_{\text{ACQ}}???MATH??? every time its "TRIG" input makes a positive transition exceeding 3V. During this pulse, the discrete filter will sample the input data at the "IN" input pin and it will take ???MATH???\text{t}_{\text{ACQ}}???MATH??? for it to satisfactorily acquire the input data. After ???MATH???\text{t}_{\text{ACQ}}???MATH??? has expired, the discrete filter will update its output, and the output will settle within a time duration less than or equal to ???MATH???\text{t}_{\text{ACQ}}???MATH???. In addition, during this duration when the output is updated, the output "CLK_OUT" is raised to a high value.

A discrete filter with more than two poles can be synthesized through a cascade of one-pole and/or two-pole discrete filters. In such case, the timing signal for each driven stage is derived from the "CLK_OUT" signal of the immediately preceding stage.

D-Type Flip-Flop

Clk to Output Delay

Property Name CLK_TO_OUT_DELAY (see Flip-Flop Delay Parameters).
Data Type NUMBER
Description Delay from triggering edge of clock until output changes

Ground Ref

Property Name GNDREF
Data Type STRING
Options Y, N
Description Determines whether or not a device has a ground reference pin

Hold Time

Property Name HOLD_TIME
Data Type NUMBER
Description Minimum time that input data signals must remain constant after triggering clock edge to register as a valid change in input state

Hysteresis

Property Name HYSTWD
Data Type NUMBER
Description Hysteretic-window width centered around TH (Threshold voltage)

Initial Condition

Property Name IC
Data Type NUMBER
Options 0, 1
Description Initial condition of the flip-flop's output

Minimum Clk Width

Property Name MIN_CLK (see Flip-Flop Delay Parameters).
Data Type NUMBER
Description Minimum valid clock width

Input Resistance

Property Name RIN
Data Type NUMBER
Description Input resistance

Output Resistance

Property Name ROUT
Data Type NUMBER
Description Output resistance

Setup Time

Property Name SETUP_TIME
Data Type NUMBER
Description Minimum time that input data signals must remain constant before triggering clock edge to register as a valid change in input state

Threshold

Property Name TH
Data Type NUMBER
Description Threshold voltage

Trigger Condition

Property Name TRIG_COND
Data Type STRING
Options 0_TO_1, 1_TO_0
Description Determines the triggering condition of the clock pin, either the rising edge or the falling edge

Output High Voltage

Property Name VOH
Data Type NUMBER
Description Output high voltage

Output Low Voltage

Property Name VOL
Data Type NUMBER
Description Output low voltage

D-Type Flip-Flop w/ SET/RST

Clk to Output Delay

Property Name CLK_TO_OUT_DELAY (see Flip-Flop Delay Parameters).
Data Type NUMBER
Description Delay from triggering edge of clock until output changes

Ground Ref

Property Name GNDREF
Data Type STRING
Options Y, N
Description Determines whether or not a device has a ground reference pin

Hold Time

Property Name HOLD_TIME
Data Type NUMBER
Description Minimum time that input data signals must remain constant after triggering clock edge to register as a valid change in input state

Hysteresis

Property Name HYSTWD
Data Type NUMBER
Description Hysteretic-window width centered around TH (Threshold voltage)

Initial Condition

Property Name IC
Data Type NUMBER
Options 0, 1
Description Initial condition of the flip-flop's output

Minimum Clk Width

Property Name MIN_CLK (see Flip-Flop Minimum Clock Width)
Data Type NUMBER
Description Minimum valid clock width

Input Resistance

Property Name RIN
Data Type NUMBER
Description Input resistance

Output Resistance

Property Name ROUT
Data Type NUMBER
Description Output resistance

Set/Reset Delay

Property Name SET_RESET_DELAY (see Flip-Flop Delay Parameters).
Data Type NUMBER
Description Delay from time set / reset pin goes active until output is set / reset

Set/Reset Level

Property Name SET_RESET_LEVEL
Data Type INTEGER
Options 0, 1
Description Determines the set / reset level of a device, 1 means active high, 0 means active low

Set/Reset Type

Property Name SET_RESET_TYPE
Data Type STRING
Options SYNC, ASYNC
Description Determines whether or not output events are synchronized with a clock event

Setup Time

Property Name SETUP_TIME
Data Type NUMBER
Description Minimum time that input data signals must remain constant before triggering clock edge to register as a valid change in input state

Threshold

Property Name TH
Data Type NUMBER
Description Threshold voltage

Trigger Condition

Property Name TRIG_COND
Data Type STRING
Options 0_TO_1, 1_TO_0
Description Determines the triggering condition of the clock pin, either the rising edge or the falling edge

Output High Voltage

Property Name VOH
Data Type NUMBER
Description Output high voltage

Output Low Voltage

Property Name VOL
Data Type NUMBER
Description Output low voltage

S/R Flip-Flop

Clk to Output Delay

Property Name CLK_TO_OUT_DELAY (see Flip-Flop Delay Parameters).
Data Type NUMBER
Description Delay from triggering edge of clock until output changes

Ground Ref

Property Name GNDREF
Data Type STRING
Options Y, N
Description Determines whether or not a device has a ground reference pin

Hold Time

Property Name HOLD_TIME
Data Type NUMBER
Description Minimum time that input data signals must remain constant after triggering clock edge to register as a valid change in input state

Hysteresis

Property Name HYSTWD
Data Type NUMBER
Description Hysteretic-window width centered around TH (Threshold voltage)

Initial Condition

Property Name IC
Data Type NUMBER
Options 0, 1
Description Initial condition of the flip-flop's output

Minimum Clk Width

Property Name MIN_CLK (see Flip-Flop Minimum Clock Width).
Data Type NUMBER
Description Minimum valid clock width

Input Resistance

Property Name RIN
Data Type NUMBER
Description Input resistance

Output Resistance

Property Name ROUT
Data Type NUMBER
Description Output resistance

Setup Time

Property Name SETUP_TIME
Data Type NUMBER
Description Minimum time that input data signals must remain constant before triggering clock edge to register as a valid change in input state

Threshold

Property Name TH
Data Type NUMBER
Description Threshold voltage

Trigger Condition

Property Name TRIG_COND
Data Type STRING
Options 0_TO_1, 1_TO_0
Description Determines the triggering condition of the clock pin, either the rising edge or the falling edge

Output High Voltage

Property Name VOH
Data Type NUMBER
Description Output high voltage

Output Low Voltage

Property Name VOL
Data Type NUMBER
Description Output low voltage

S/R Flip-Flop w/ SET/RST

Clk to Output Delay

Property Name CLK_TO_OUT_DELAY (see Flip-Flop Delay Parameters).
Data Type NUMBER
Description Delay from triggering edge of clock until output changes

Ground Ref

Property Name GNDREF
Data Type STRING
Options Y, N
Description Determines whether or not a device has a ground reference pin

Hold Time

Property Name HOLD_TIME
Data Type NUMBER
Description Minimum time that input data signals must remain constant after triggering clock edge to register as a valid change in input state

Hysteresis

Property Name HYSTWD
Data Type NUMBER
Description Hysteretic-window width centered around TH (Threshold voltage)

Initial Condition

Property Name IC
Data Type NUMBER
Options 0, 1
Description Initial condition of the flip-flop's output

Minimum Clk Width

Property Name MIN_CLK (see Flip-Flop Minimum Clock Width).
Data Type NUMBER
Description: Minimum valid clock width  

Input Resistance

Property Name RIN
Data Type NUMBER
Description Input resistance

Output Resistance

Property Name ROUT
Data Type NUMBER
Description Output resistance

Set/Reset Delay

Property Name SET_RESET_DELAY (see Flip-Flop Delay Parameters).
Data Type NUMBER
Description Delay from time set / reset pin goes active until output is set / reset

Set/Reset Level

Property Name SET_RESET_LEVEL
Data Type INTEGER
Options 0, 1
Description Determines the set / reset level of a device, 1 means active high, 0 means active low

Set/Reset Type

Property Name SET_RESET_TYPE
Data Type STRING
Options SYNC, ASYNC
Description Determines whether or not output events are synchronized with a clock event

Setup Time

Property Name SETUP_TIME
Data Type NUMBER
Description Minimum time that input data signals must remain constant before triggering clock edge to register as a valid change in input state

Threshold

Property Name TH
Data Type NUMBER
Description Threshold voltage

Trigger Condition

Property Name TRIG_COND
Data Type STRING
Options 0_TO_1, 1_TO_0
Description Determines the triggering condition of the clock pin, either the rising edge or the falling edge

Output High Voltage

Property Name VOH
Data Type NUMBER
Description Output high voltage

Output Low Voltage

Property Name VOL
Data Type NUMBER
Description Output low voltage

J/K Flip-Flop

Clk to Output Delay

Property Name CLK_TO_OUT_DELAY (see Flip-Flop Delay Parameters).
Data Type NUMBER
Description Delay from triggering edge of clock until output changes

Ground Ref

Property Name GNDREF
Data Type STRING
Options Y, N
Description Determines whether or not a device has a ground reference pin

Hold Time

Property Name HOLD_TIME
Data Type NUMBER
Description Minimum time that input data signals must remain constant after triggering clock edge to register as a valid change in input state

Hysteresis

Property Name HYSTWD
Data Type NUMBER
Description Hysteretic-window width centered around TH (Threshold voltage)

Initial Condition

Property Name IC
Data Type NUMBER
Options 0, 1
Description Initial condition of the flip-flop's output

Minimum Clk Width

Property Name MIN_CLK (see Flip-Flop Minimum Clock Width).
Data Type NUMBER
Description Minimum valid clock width

Input Resistance

Property Name RIN
Data Type NUMBER
Description Input resistance

Output Resistance

Property Name ROUT
Data Type NUMBER
Description Output resistance

Setup Time

Property Name SETUP_TIME
Data Type NUMBER
Description Minimum time that input data signals must remain constant before triggering clock edge to register as a valid change in input state

Threshold

Property Name TH
Data Type NUMBER
Description Threshold voltage

Trigger Condition

Property Name TRIG_COND
Data Type STRING
Options 0_TO_1, 1_TO_0
Description Determines the triggering condition of the clock pin, either the rising edge or the falling edge

Output High Voltage

Property Name VOH
Data Type NUMBER
Description Output high voltage

Output Low Voltage

Property Name VOL
Data Type NUMBER
Description Output low voltage

J/K Flip-Flop w/ SET/RST

Clk to Output Delay

Property Name CLK_TO_OUT_DELAY (see Flip-Flop Delay Parameters).
Data Type NUMBER
Description Delay from triggering edge of clock until output changes

Ground Ref

Property Name GNDREF
Data Type STRING
Options Y, N
Description Determines whether or not a device has a ground reference pin

Hold Time

Property Name HOLD_TIME
Data Type NUMBER
Description Minimum time that input data signals must remain constant after triggering clock edge to register as a valid change in input state

Hysteresis

Property Name HYSTWD
Data Type NUMBER
Description Hysteretic-window width centered around TH (Threshold voltage)

Initial Condition

Property Name IC
Data Type NUMBER
Options 0, 1
Description Initial condition of the flip-flop's output

Minimum Clk Width

Property Name MIN_CLK (see Flip-Flop Minimum Clock Width).
Data Type NUMBER
Description Minimum valid clock width

Input Resistance

Property Name RIN
Data Type NUMBER
Description Input resistance

Output Resistance

Property Name ROUT
Data Type NUMBER
Description Output resistance

Set/Reset Delay

Property Name SET_RESET_DELAY (Additional Info)
Data Type NUMBER
Description Delay from time set / reset pin goes active until output is set / reset

Set/Reset Level

Property Name SET_RESET_LEVEL
Data Type INTEGER
Options 0, 1
Description Determines the set / reset level of a device, 1 means active high, 0 means active low

Set/Reset Type

Property Name SET_RESET_TYPE
Data Type STRING
Options SYNC, ASYNC
Description Determines whether or not output events are synchronized with a clock event

Setup Time

Property Name SETUP_TIME
Data Type NUMBER
Description Minimum time that input data signals must remain constant before triggering clock edge to register as a valid change in input state

Threshold

Property Name TH
Data Type NUMBER
Description Threshold voltage

Trigger Condition

Property Name TRIG_COND
Data Type STRING
Options 0_TO_1, 1_TO_0
Description Determines the triggering condition of the clock pin, either the rising edge or the falling edge

Output High Voltage

Property Name VOH
Data Type NUMBER
Description Output high voltage

Output Low Voltage

Property Name VOL
Data Type NUMBER
Description Output low voltage

Toggle Flip-Flop

Clk to Output Delay

Property Name CLK_TO_OUT_DELAY (see Flip-Flop Delay Parameters).
Data Type NUMBER
Description Delay from triggering edge of clock until output changes

Ground Ref

Property Name GNDREF
Data Type STRING
Options Y, N
Description Determines whether or not a device has a ground reference pin

Hold Time

Property Name HOLD_TIME
Data Type NUMBER
Description Minimum time that input data signals must remain constant after triggering clock edge to register as a valid change in input state

Hysteresis

Property Name HYSTWD
Data Type NUMBER
Description Hysteretic-window width centered around TH (Threshold voltage)

Initial Condition

Property Name IC
Data Type NUMBER
Options 0, 1
Description Initial condition of the flip-flop's output

Minimum Clk Width

Property Name MIN_CLK (see Flip-Flop Minimum Clock Width).
Data Type NUMBER
Description Minimum valid clock width

Input Resistance

Property Name RIN
Data Type NUMBER
DescriptionInput resistance  

Output Resistance

Property Name ROUT
Data Type NUMBER
Description Output resistance

Setup Time

Property Name SETUP_TIME
Data Type NUMBER
Description Minimum time that input data signals must remain constant before triggering clock edge to register as a valid change in input state

Threshold

Property Name TH
Data Type NUMBER
Description Threshold voltage

Trigger Condition

Property Name TRIG_COND
Data Type STRING
Options 0_TO_1, 1_TO_0
Description Determines the triggering condition of the clock pin, either the rising edge or the falling edge

Output High Voltage

Property Name VOH
Data Type NUMBER
Description Output high voltage

Output Low Voltage

Property Name VOL
Data Type NUMBER
Description Output low voltage

Toggle Flip-Flop w/ SET/RST

Clk to Output Delay

Property Name CLK_TO_OUT_DELAY (see Flip-Flop Delay Parameters).
Data Type NUMBER
Description Delay from triggering edge of clock until output changes

Ground Ref

Property Name GNDREF
Data Type STRING
Options Y, N
Description Determines whether or not a device has a ground reference pin

Hold Time

Property Name HOLD_TIME
Data Type NUMBER
Description Minimum time that input data signals must remain constant after triggering clock edge to register as a valid change in input state

Hysteresis

Property Name HYSTWD
Data Type NUMBER
Description Hysteretic-window width centered around TH (Threshold voltage)

Initial Condition

Property Name IC
Data Type NUMBER
Options 0, 1
Description Initial condition of the flip-flop's output

Minimum Clk Width

Property Name MIN_CLK (see Flip-Flop Minimum Clock Width).
Data Type NUMBER
Description Minimum valid clock width

Input Resistance

Property Name RIN
Data Type NUMBER
Description Input resistance

Output Resistance

Property Name ROUT
Data Type NUMBER
Description Output resistance

Set/Reset Delay

Property Name SET_RESET_DELAY ()
Data Type NUMBER
Description Delay from time set / reset pin goes active until output is set / reset

Set/Reset Level

Property Name SET_RESET_LEVEL
Data Type INTEGER
Options 0, 1
Description Determines the set / reset level of a device, 1 means active high, 0 means active low

Set/Reset Type

Property Name SET_RESET_TYPE
Data Type STRING
Options SYNC, ASYNC
Description Determines whether or not output events are synchronized with a clock event

Setup Time

Property Name SETUP_TIME
Data Type NUMBER
Description Minimum time that input data signals must remain constant before triggering clock edge to register as a valid change in input state

Threshold

Property Name TH
Data Type NUMBER
Description Threshold voltage

Trigger Condition

Property Name TRIG_COND
Data Type STRING
Options 0_TO_1, 1_TO_0
Description Determines the triggering condition of the clock pin, either the rising edge or the falling edge

Output High Voltage

Property Name VOH
Data Type NUMBER
Description Output high voltage

Output Low Voltage

Property Name VOL
Data Type NUMBER
Description Output low voltage

AND Gate

Delay

Property Name DELAY (see Inertial Delay).
Data Type NUMBER
Description Delay from time an input pin goes active until output changes

Hysteresis

Property Name HYSTWD
Data Type NUMBER
Description Hysteretic-window width centered around TH (Threshold voltage)

Initial Condition

Property Name IC
Data Type NUMBER
Options 0, 1
Description Initial condition of the gate's output

Input Resistance

Property Name RIN
Data Type NUMBER
Description Input resistance

Output Resistance

Property Name ROUT
Data Type NUMBER
Description Output resistance

Threshold

Property Name TH
Data Type NUMBER
Description Threshold voltage

Output High Voltage

Property Name VOH
Data Type NUMBER
Description Output high voltage

Output Low Voltage

Property Name VOL
Data Type NUMBER
Description Output low voltage

NAND Gate

Delay

Property Name DELAY (see Intertial Delay).
Data Type NUMBER
Description Delay from time an input pin goes active until output changes

Hysteresis

Property Name HYSTWD
Data Type NUMBER
Description Hysteretic-window width centered around TH (Threshold voltage)

Initial Condition

Property Name IC
Data Type NUMBER
Options 0, 1
Description Initial condition of the gate's output

Input Resistance

Property Name RIN
Data Type NUMBER
Description Input resistance

Output Resistance

Property Name ROUT
Data Type NUMBER
Description Output resistance

Threshold

Property Name TH
Data Type NUMBER
Description Threshold voltage

Output High Voltage

Property Name VOH
Data Type NUMBER
Description Output high voltage

Output Low Voltage

Property Name VOL
Data Type NUMBER
Description Output low voltage

OR Gate

Delay

Property Name DELAY (see Intertial Delay).
Data Type NUMBER
Description Delay from time an input pin goes active until output changes

Hysteresis

Property Name HYSTWD
Data Type NUMBER
Description Hysteretic-window width centered around TH (Threshold voltage)

Initial Condition

Property Name IC
Data Type NUMBER
Options 0, 1
Description Initial condition of the gate's output

Input Resistance

Property Name RIN
Data Type NUMBER
Description Input resistance

Output Resistance

Property Name ROUT
Data Type NUMBER
Description Output resistance

Threshold

Property Name TH
Data Type NUMBER
Description Threshold voltage

Output High Voltage

Property Name VOH
Data Type NUMBER
Description Output high voltage

Output Low Voltage

Property Name VOL
Data Type NUMBER
Description Output low voltage

NOR Gate

Delay

Property Name DELAY (see Intertial Delay).
Data Type NUMBER
Description Delay from time an input pin goes active until output changes

Hysteresis

Property Name HYSTWD
Data Type NUMBER
Description Hysteretic-window width centered around TH (Threshold voltage)

Initial Condition

Property Name IC
Data Type NUMBER
Options 0, 1
Description Initial condition of the gate's output

Input Resistance

Property Name RIN
Data Type NUMBER
Description Input resistance

Output Resistance

Property Name ROUT
Data Type NUMBER
Description Output resistance

Threshold

Property Name TH
Data Type NUMBER
Description Threshold voltage

Output High Voltage

Property Name VOH
Data Type NUMBER
Description Output high voltage

Output Low Voltage

Property Name VOL
Data Type NUMBER
Description Output low voltage

Exclusive-OR Gate

Delay

Property Name DELAY (see Intertial Delay).
Data Type NUMBER
Description Delay from time an input pin goes active until output changes

Hysteresis

Property Name HYSTWD
Data Type NUMBER
Description Hysteretic-window width centered around TH (Threshold voltage)

Initial Condition

Property Name IC
Data Type NUMBER
Options 0, 1
Description Initial condition of the gate's output

Input Resistance

Property Name RIN
Data Type NUMBER
Description Input resistance

Output Resistance

Property Name ROUT
Data Type NUMBER
Description Output resistance

Threshold

Property Name TH
Data Type NUMBER
Description Threshold voltage

Output High Voltage

Property Name VOH
Data Type NUMBER
Description Output high voltage

Output Low Voltage

Property Name VOL
Data Type NUMBER
Description Output low voltage

Comparator

Delay

Property Name DELAY (see Intertial Delay).
Data Type NUMBER
Description Delay from time an input pin goes active until output changes

Hysteresis

Property Name HYSTWD
Data Type NUMBER
Description Hysteretic-window width centered around TH (Threshold voltage)

Initial Condition

Property Name IC
Data Type NUMBER
Options 0, 1
Description Initial condition of the gate's output

Input Resistance

Property Name RIN
Data Type NUMBER
Description Input resistance

Output Resistance

Property Name ROUT
Data Type NUMBER
Description Output resistance

Output High Voltage

Property Name VOH
Data Type NUMBER
Description Output high voltage

Output Low Voltage

Property Name VOL
Data Type NUMBER
Description Output low voltage

Buffer

Delay

Property Name DELAY (see Intertial Delay).
Data Type NUMBER
Description Delay from time an input pin goes active until output changes

Hysteresis

Property Name HYSTWD
Data Type NUMBER
Description Hysteretic-window width centered around TH (Threshold voltage)

Initial Condition

Property Name IC
Data Type NUMBER
Options 0, 1
Description Initial condition of the gate's output

Input Resistance

Property Name RIN
Data Type NUMBER
Description Input resistance

Output Resistance

Property Name ROUT
Data Type NUMBER
Description Output resistance

Threshold

Property Name TH
Data Type NUMBER
Description Threshold voltage

Output High Voltage

Property Name VOH
Data Type NUMBER
Description Output high voltage

Output Low Voltage

Property Name VOL
Data Type NUMBER
Description Output low voltage

Inverter

Delay

Property Name DELAY (see Intertial Delay).
Data Type NUMBER
Description Delay from time an input pin goes active until output changes

Hysteresis

Property Name HYSTWD
Data Type NUMBER
Description Hysteretic-window width centered around TH (Threshold voltage)

Initial Condition

Property Name IC
Data Type NUMBER
Options 0, 1
Description Initial condition of the gate's output

Input Resistance

Property Name RIN
Data Type NUMBER
Description Input resistance

Output Resistance

Property Name ROUT
Data Type NUMBER
Description Output resistance

Threshold

Property Name TH
Data Type NUMBER
Description Threshold voltage

Output High Voltage

Property Name VOH
Data Type NUMBER
Description Output high voltage

Output Low Voltage

Property Name VOL
Data Type NUMBER
Description Output low voltage

Adder

Code

Property Name CODE
Data Type STRING
Options UNSIGNED, TWOS_COMPLEMENT, OFFSET_BINARY
Description Encoding scheme for binary inputs / outputs for multi-pin I/O

Ground Ref

Property Name GNDREF
Data Type STRING
Options Y, N
Description Determines whether or not a device has a ground reference pin

Hysteresis

Property Name HYSTWD
Data Type NUMBER
Description Hysteretic-window width centered around TH (Threshold voltage)

Initial Condition

Property Name IC
Data Type NUMBER
Description Initial condition of the function's output

Initial Condition of Overflow

Property Name IC_OFL
Data Type STRING
Options POS, NEG, NONE
Description Initial condition of the overflow outputs of a device, POS means POFL high, NEG means NOFL high, and NONE means both POFL and NOFL are low

Num. Bits

Property Name NUMBITS
Data Type INTEGER
Description Number of input or output bits of a device, depending on the device

Output Delay

Property Name OUT_DELAY
Data Type NUMBER
Description Delay from when the input state changes until output changes

Input Resistance

Property Name RIN
Data Type NUMBER
Description Input resistance

Output Resistance

Property Name ROUT
Data Type NUMBER
Description Output resistance

Threshold

Property Name TH
Data Type NUMBER
Description Threshold voltage

Output High Voltage

Property Name VOH
Data Type NUMBER
Description Output high voltage

Output Low Voltage

Property Name VOL
Data Type NUMBER
Description Output low voltage

Subtracter

Code

Property Name CODE
Data Type STRING
Options UNSIGNED, TWOS_COMPLEMENT, OFFSET_BINARY
Description Encoding scheme for binary inputs / outputs for multi-pin I/O

Ground Ref

Property Name GNDREF
Data Type STRING
Options Y, N
Description Determines whether or not a device has a ground reference pin

Hysteresis

Property Name HYSTWD
Data Type NUMBER
Description Hysteretic-window width centered around TH (Threshold voltage)

Initial Condition

Property Name IC
Data Type NUMBER
Description Initial condition of the function's output

Initial Condition of Overflow

Property Name IC_OFL
Data Type STRING
Options POS, NEG, NONE
Description Initial condition of the overflow outputs of a device, POS means POFL high, NEG means NOFL high, and NONE means both POFL and NOFL are low

Num. Bits

Property Name NUMBITS
Data Type INTEGER
Description Number of input or output bits of a device, depending on the device

Output Delay

Property Name OUT_DELAY
Data Type NUMBER
Description Delay from when the input state changes until output changes

Input Resistance

Property Name RIN
Data Type NUMBER
Description Input resistance

Output Resistance

Property Name ROUT
Data Type NUMBER
Description Output resistance

Threshold

Property Name TH
Data Type NUMBER
Description Threshold voltage

Output High Voltage

Property Name VOH
Data Type NUMBER
Description Output high voltage

Output Low Voltage

Property Name VOL
Data Type NUMBER
Description Output low voltage

Multiplier

Code

Property Name CODE
Data Type STRING
Options UNSIGNED, TWOS_COMPLEMENT, OFFSET_BINARY
Description Encoding scheme for binary inputs / outputs for multi-pin I/O

Ground Ref

Property Name GNDREF
Data Type STRING
Options Y, N
Description Determines whether or not a device has a ground reference pin

Hysteresis

Property Name HYSTWD
Data Type NUMBER
Description Hysteretic-window width centered around TH (Threshold voltage)

Initial Condition

Property Name IC
Data Type NUMBER
Description Initial condition of the function's output

Num. Bits A

Property Name NUMBITS_A
Data Type INTEGER
Description Number of bits for the first input of a multi-input device

Num. Bits B

Property Name NUMBITS_B
Data Type INTEGER
Description Number of bits for the second input of a multi-input device

Output Delay

Property Name OUT_DELAY
Data Type NUMBER
Description Delay from when the input state changes until output changes

Input Resistance

Property Name RIN
Data Type NUMBER
Description Input resistance
Output Resistance  
Property Name ROUT
Data Type NUMBER
Description Output resistance

Threshold

Property Name TH
Data Type NUMBER
Description Threshold voltage

Output High Voltage

Property Name VOH
Data Type NUMBER
Description Output high voltage

Output Low Voltage

Property Name VOL
Data Type NUMBER
Description Output low voltage

Divider

Code

Property Name: CODE
Data Type: STRING
Options: UNSIGNED, TWOS_COMPLEMENT, OFFSET_BINARY
Description: Encoding scheme for binary inputs / outputs for multi-pin I/O

Ground Ref

Property Name: GNDREF
Data Type: STRING
Options: Y, N
Description: Determines whether or not a device has a ground reference pin

Hysteresis

Property Name: HYSTWD
Data Type: NUMBER
Description: Hysteretic-window width centered around TH (Threshold voltage)

Initial Condition

Property Name: IC
Data Type: NUMBER
Description: Initial condition of the function's output

Initial Condition of Overflow

Property Name: IC_OFL
Data Type: STRING
Options: POS, NEG, NONE
Description: Initial condition of the overflow outputs of a device, POS means POFL high, NEG means NOFL high, and NONE means both POFL and NOFL are low

Initial Condition of Remainder

Property Name: IC_REMAINDER
Data Type: NUMBER
Description: Initial condition of the remainder outputs of a divider

Num. Bits A

Property Name: NUMBITS_A
Data Type: INTEGER
Description: Number of bits for the first input of a multi-input device

Num. Bits B

Property Name: NUMBITS_B
Data Type: INTEGER
Description: Number of bits for the second input of a multi-input device

Output Delay

Property Name: OUT_DELAY
Data Type: NUMBER
Description: Delay from when the input state changes until output changes

Input Resistance

Property Name: RIN
Data Type: NUMBER
Description: Input resistance

Output Resistance

Property Name: ROUT
Data Type: NUMBER
Description: Output resistance

Threshold

Property Name: TH
Data Type: NUMBER
Description: Threshold voltage

Output High Voltage

Property Name: VOH
Data Type: NUMBER
Description: Output high voltage

Output Low Voltage

Property Name: VOL
Data Type: NUMBER
Description: Output low voltage

Fixed Point Divider

Code

Property Name: CODE
Data Type: STRING
Options: UNSIGNED, TWOS_COMPLEMENT, OFFSET_BINARY
Description: Encoding scheme for binary inputs / outputs for multi-pin I/O

Ground Ref

Property Name: GNDREF
Data Type: STRING
Options: Y, N
Description: Determines whether or not a device has a ground reference pin

Hysteresis

Property Name: HYSTWD
Data Type: NUMBER
Description: Hysteretic-window width centered around TH (Threshold voltage)

Initial Condition

Property Name: IC
Data Type: NUMBER
Description: Initial condition of the function's output

Initial Condition of Overflow

Property Name: IC_OFL
Data Type: STRING
Options: POS, NEG, NONE
Description: Initial condition of the overflow outputs of a device, POS means POFL high, NEG means NOFL high, and NONE means both POFL and NOFL are low

Num. Bits A

Property Name: NUMBITS_A
Data Type: INTEGER
Description: Number of bits for the first input of a multi-input device

Num. Bits B

Property Name: NUMBITS_B
Data Type: INTEGER
Description: Number of bits for the second input of a multi-input device

Num. Bits C

Property Name: NUMBITS_C
Data Type: INTEGER
Description: Number of bits for the output of a fixed point divider

Output Delay

Property Name: OUT_DELAY
Data Type: NUMBER
Description: Delay from when the input state changes until output changes

Radix Position A

Property Name: RADIX_POS_A
Data Type: NUMBER
Description: Radix position for the first input of a fixed point divider

Radix Position B

Property Name: RADIX_POS_B
Data Type: NUMBER
Description: Radix position for the second input of a fixed point divider

Radix Position C

Property Name: RADIX_POS_C
Data Type: NUMBER
Description: Radix position for the output of a fixed point divider

Input Resistance

Property Name: RIN
Data Type: NUMBER
Description: Input resistance

Round Mode

Property Name: ROUND_MODE
Data Type: STRING
Options: UP, DOWN, CEILING, FLOOR, HALF_UP, HALF_DOWN, HALF_EVEN
Description: Rounding mode for a digital fixed point divider

Output Resistance

Property Name: ROUT
Data Type: NUMBER
Description: Output resistance

Threshold

Property Name: TH
Data Type: NUMBER
Description: Threshold voltage

Output High Voltage

Property Name: VOH
Data Type: NUMBER
Description: Output high voltage

Output Low Voltage

Property Name: VOL
Data Type: NUMBER
Description: Output low voltage

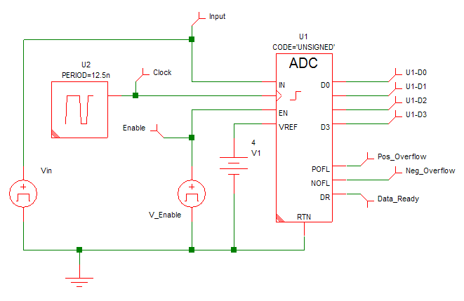
Analog to Digital Converter - Operation

This is a 1-32 bit analog to digital converter. The operation of this device is illustrated by the following diagrams:

Conversion Timing

The ADC starts the conversion at the rising or falling edge of the clock, depending on the selected value of the Trigger Condition. The sampling of the analog input signal begins at this point. The sampling of the input is complete after an interval of Sample delay. The output data changes in response to this, Convert Time seconds after the clock trigger event. At the same time that the output initially changes, the Data ready output goes low (inactive) then high again after a delay equal to Data ready delay. It is possible to start a new conversion before the previous conversion is complete provided it is started later than Minimum clock width seconds after the previous conversion was started. Minimum clock width must always be less than Convert Time. If the Minimum clock width specification is violated, the conversion will not start.

Analog to Digital Converter - Parameters

Code

Property Name CODE
Data Type STRING
Options UNSIGNED, TWOS_COMPLEMENT, OFFSET_BINARY
Description Encoding scheme for binary inputs / outputs for multi-pin I/O

Convert Time

Property Name CONVERT_TIME
Data Type NUMBER
Description Time required to convert analog input to digital output

Data ready delay

Property Name DATA_READY_DELAY
Data Type NUMBER
Description Delay from time when the output changes until the Data Ready signal is true

Enable Delay

Property Name ENABLE_DELAY
Data Type NUMBER
Description Delay from time enable pin goes active until output is enabled
Hysteresis  
Property Name HYSTWD
Data Type NUMBER
Description Hysteretic-window width centered around TH (Threshold voltage)

Initial Condition

Property Name IC
Data Type NUMBER
Description Initial condition of the function's output

Initial Condition of Data Ready

Property Name IC_DATA_READY
Data Type STRING
Options READY, NOT_READY
Description Initial condition of the data ready output of a device

Initial Condition of Overflow

Property Name IC_OFL
Data Type STRING
Options POS, NEG, NONE
Description Initial condition of the overflow outputs of a device, POS means POFL high, NEG means NOFL high, and NONE means both POFL and NOFL are low

Minimum Clk Width

Property Name MIN_CLK
Data Type NUMBER
Description Minimum valid clock width

Num. Bits

Property Name NUMBITS
Data Type INTEGER
Description Number of input or output bits of a device, depending on the device

Offset

Property Name OFFSET
Data Type NUMBER
Description Midpoint of analog output voltage range

Range

Property Name RANGE
Data Type NUMBER
Description Analog output voltage range

Input Resistance

Property Name RIN
Data Type NUMBER
Description Input resistance

Output Resistance

Property Name ROUT
Data Type NUMBER
Description Output resistance

Sample delay

Property Name SAMPLE_DELAY
Data Type NUMBER
Description Time required to sample analog input

Threshold

Property Name TH
Data Type NUMBER
Description Threshold voltage
Trigger Condition  
Property Name TRIG_COND
Data Type STRING
Options 0_TO_1, 1_TO_0
Description Determines the triggering condition of the clock pin, either the rising edge or the falling edge

Output High Voltage

Property Name VOH
Data Type NUMBER
Description Output high voltage

Output Low Voltage

Property Name VOL
Data Type NUMBER
Description Output low voltage

Analog to Digital Converter w/ Adjustable Voltage Reference - Operation

This is a 1-32 bit analog to digital converter. The operation of this device for the most part identical to the Analog to Digital Converter described above. As shown in this figure , the major difference is that the range and offset of this device is controlled by the voltage on the analog reference pin VREF.

Input Range and Offset:

This ADC has an Analog Reference that determines the Input Voltage Range and the Input Voltage Offset based on the value of the analog voltage present between the VREF and RTN pins. The voltage at the VREF pin must always be positive and greater than zero. The Input Voltage Range is equal to the voltage between the VREF and RTN pins while the Input Voltage Offset is equal to 1/2 of the Input Voltage Range.

Analog to Digital Converter w/ Adjustable Voltage Reference - Parameters

Code

Property Name CODE
Data Type STRING
Options UNSIGNED, TWOS_COMPLEMENT, OFFSET_BINARY
Description Encoding scheme for binary inputs / outputs for multi-pin I/O

Convert Time

Property Name CONVERT_TIME
Data Type NUMBER
Description Time required to convert analog input to digital output

Data ready delay

Property Name DATA_READY_DELAY
Data Type NUMBER
Description Delay from time when the output changes until the Data Ready signal is true

Enable Delay

Property Name ENABLE_DELAY
Data Type NUMBER
Description Delay from time enable pin goes active until output is enabled

Hysteresis

Property Name HYSTWD
Data Type NUMBER
Description Hysteretic-window width centered around TH (Threshold voltage)

Initial Condition

Property Name IC
Data Type NUMBER
Description Initial condition of the function's output

Initial Condition of Data Ready

Property Name IC_DATA_READY
Data Type STRING
Options READY, NOT_READY
Description Initial condition of the data ready output of a device

Initial Condition of Overflow

Property Name IC_OFL
Data Type STRING
Options POS, NEG, NONE
Description Initial condition of the overflow outputs of a device, POS means POFL high, NEG means NOFL high, and NONE means both POFL and NOFL are low

Minimum Clk Width

Property Name MIN_CLK
Data Type NUMBER
Description Minimum valid clock width

Num. Bits

Property Name NUMBITS
Data Type INTEGER
Description Number of input or output bits of a device, depending on the device

Input Resistance

Property Name RIN
Data Type NUMBER
Description Input resistance

Output Resistance

Property Name ROUT
Data Type NUMBER
Description Output resistance

Sample delay

Property Name SAMPLE_DELAY
Data Type NUMBER
Description Time required to sample analog input

Threshold

Property Name TH
Data Type NUMBER
Description Threshold voltage

Trigger Condition

Property Name TRIG_COND
Data Type STRING
Options 0_TO_1, 1_TO_0
Description Determines the triggering condition of the clock pin, either the rising edge or the falling edge

Output High Voltage

Property Name VOH
Data Type NUMBER
Description Output high voltage

Output Low Voltage

Property Name VOL
Data Type NUMBER
Description Output low voltage

Digital to Analog Converter (Non-clocked)

Code

Property Name: CODE
Data Type: STRING
Options: UNSIGNED, TWOS_COMPLEMENT, OFFSET_BINARY
Description: Encoding scheme for binary inputs / outputs for multi-pin I/O

Hysteresis

Property Name: HYSTWD
Data Type: NUMBER
Description: Hysteretic-window width centered around TH (Threshold voltage)

Initial Condition

Property Name: IC
Data Type: NUMBER
Description: Initial condition of the converter's output

Num. Bits

Property Name: NUMBITS
Data Type: INTEGER
Description: Number of input or output bits of a device, depending on the device

Delay

Property Name: OUT_DELAY
Data Type: NUMBER
Description: Delay from when the input state changes until output changes

Offset

Property Name: OUTPUT_OFFSET
Data Type: NUMBER
Description: Midpoint of analog output voltage range

Range

Property Name: OUTPUT_RANGE
Data Type: NUMBER
Description: Analog output voltage range

Input Resistance

Property Name: RIN
Data Type: NUMBER
Description: Input resistance

Output Resistance

Property Name: ROUT
Data Type: NUMBER
Description: Output resistance

Threshold

Property Name: TH
Data Type: NUMBER
Description: Threshold voltage

Digital Pulse Source

Compl. Output  
Property Name COMP
Data Type STRING
Options Y, N
Description Determines whether or not a device has a complementary output

Start Delay

Property Name DELAY
Data Type NUMBER
Description Delay from time an input pin goes active until output changes

Ground Ref

Property Name GNDREF
Data Type STRING
Options Y, N
Description Determines whether or not a device has a ground reference pin

Period (0 for single pulse)

Property Name PERIOD
Data Type NUMBER
Description Pulse generator oscillation period

Output Resistance

Property Name ROUT
Data Type NUMBER
Description Output resistance

Output High Voltage

Property Name VOH
Data Type NUMBER
Description Output high voltage

Output Low Voltage

Property Name VOL
Data Type NUMBER
Description Output low voltage

Pulse Width

Property Name WIDTH
Data Type NUMBER
Description Time interval between the leading edge and trailing edge of a pulse signal

Digital Signal Source

Ground Ref

Property Name: GNDREF
Data Type: STRING
Options: Y, N
Description: Determines whether or not a device has a ground reference pin

Num. Bits

Property Name: NUMBITS
Data Type: INTEGER
Description: Number of input or output bits of a device, depending on the device

Redefine Source?

Property Name: REDEFINE_SOURCE
Data Type: BOOLEAN
Options: YES, NO
Description: If set to true, the user will be prompted to edit the function definition or to choose a new definition file, depending on the value of SOURCE_DEF

Output Resistance

Property Name: ROUT
Data Type: NUMBER
Description: Output resistance

Source Definition

Property Name: SOURCE_DEF
Data Type: STRING
Options: Dialog, File
Description: Determines whether the definition of the function comes from a dialog or an external file

Output High Voltage

Property Name: VOH
Data Type: NUMBER
Description: Output high voltage

Output Low Voltage

Property Name: VOL
Data Type: NUMBER
Description: Output low voltage

Asymmetric Delay

Fall Delay

Property Name FALL_DELAY
Data Type NUMBER
Description Delay from falling edge of the input until the output changes

Ground Ref

Property Name GNDREF
Data Type STRING
Options Y, N
Description Determines whether or not a device has a ground reference pin

Hysteresis

Property Name HYSTWD
Data Type NUMBER
Description Hysteretic-window width centered around TH (Threshold voltage)

Initial Condition

Property Name IC
Data Type NUMBER
Description Initial condition of the function's output

Input Resistance

Property Name RIN
Data Type NUMBER
Description Input resistance

Rise Delay

Property Name RISE_DELAY
Data Type NUMBER
Description Delay from rising edge of input until the output changes

Output Resistance

Property Name ROUT
Data Type NUMBER
Description Output resistance

Threshold

Property Name TH
Data Type NUMBER
Description Threshold voltage

Output High Voltage

Property Name VOH
Data Type NUMBER
Description Output high voltage

Output Low Voltage

Property Name VOL
Data Type NUMBER
Description Output low voltage

Digital Comparator

Code

Property Name CODE
Data Type STRING
Options UNSIGNED, TWOS_COMPLEMENT, OFFSET_BINARY
Description Encoding scheme for binary inputs / outputs for multi-pin I/O

Ground Ref

Property Name GNDREF
Data Type STRING
Options Y, N
Description Determines whether or not a device has a ground reference pin

Hysteresis

Property Name HYSTWD
Data Type NUMBER
Description Hysteretic-window width centered around TH (Threshold voltage)

Initial Condition

Property Name IC
Data Type NUMBER
Description Initial condition of the function's output

Num. Bits

Property Name NUMBITS
Data Type INTEGER
Description Number of input or output bits of a device, depending on the device

Output Delay

Property Name OUT_DELAY
Data Type NUMBER
Description Delay from when the input state changes until output changes

Input Resistance

Property Name RIN
Data Type NUMBER
Description Input resistance

Output Resistance

Property Name ROUT
Data Type NUMBER
Description Output resistance

Threshold

Property Name TH
Data Type NUMBER
Description Threshold voltage

Output High Voltage

Property Name VOH
Data Type NUMBER
Description Output high voltage

Output Low Voltage

Property Name VOL
Data Type NUMBER
Description Output low voltage

Digital Constant

Format

Property Name FORMAT
Data Type STRING
Options DECIMAL, BINARY, HEX
Description Determines the input formatting of the VALUE parameter of a digital constant

Num. Bits

Property Name NUMBITS
Data Type INTEGER
Description Number of input or output bits of a device, depending on the device

Value

Property Name VALUE
Data Type INTEGER
Description Output value of a digital constant

Digital Lookup Table

Default Value

Property Name: DEFAULT
Data Type: NUMBER
Description: Default value of a digital funtion

Initial Condition

Property Name: IC
Data Type: NUMBER
Description: Initial condition of the function's output

Num. Bits In

Property Name: NUMBITS_A
Data Type: INTEGER
Description: Number of input bits for a digital lookup table

Num. Bits Out

Property Name: NUMBITS_B
Data Type: INTEGER
Description: Number of output bits for a digital lookup table

Output Delay

Property Name: OUT_DELAY
Data Type: NUMBER
Description: Delay from when the input state changes until output changes

Redefine Table?

Property Name: REDEFINE_SOURCE
Data Type: BOOLEAN
Options: YES, NO
Description: If set to true, the user will be prompted to edit the function definition or to choose a new definition file, depending on the value of SOURCE_DEF

Source Definition

Property Name: SOURCE_DEF
Data Type: STRING
Options: Dialog, File
Description: Determines whether the definition of the function comes from a dialog or an external file

Digital Lookup Table allowing Don't Care in Input Definition

Default Value

Property Name: DEFAULT
Data Type: NUMBER
Description: Default value of a digital funtion

Initial Condition

Property Name: IC
Data Type: NUMBER
Description: Initial condition of the function's output

Num. Bits In

Property Name: NUMBITS_A
Data Type: INTEGER
Description: Number of input bits for a digital lookup table

Num. Bits Out

Property Name: NUMBITS_B
Data Type: INTEGER
Description: Number of output bits for a digital lookup table

Output Delay

Property Name: OUT_DELAY
Data Type: NUMBER
Description: Delay from when the input state changes until output changes

Redefine Table?

Property Name: REDEFINE_SOURCE
Data Type: BOOLEAN
Options: YES, NO
Description: If set to true, the user will be prompted to edit the function definition or to choose a new definition file, depending on the value of SOURCE_DEF

Digital Mux

Ground Ref

Property Name: GNDREF
Data Type: STRING
Options: Y, N
Description: Determines whether or not a device has a ground reference pin

Hysteresis

Property Name: HYSTWD
Data Type: NUMBER
Description: Hysteretic-window width centered around TH (Threshold voltage)

Initial Condition

Property Name: IC
Data Type: NUMBER
Description: Initial condition of the function's output

Inversion?

Property Name: INVERSION
Data Type: STRING
Options: Y,N
Description: Determines whether or not the output reflects the actual or inverted states of the inputs

Number of Bits per Input

Property Name: NUM_BITS
Data Type: INTEGER
Description: Number of bits for a multi-bit device

Number of Inputs

Property Name: NUM_INPUTS
Data Type: INTEGER
Description: Number of inputs for a multi-input device

Delay

Property Name: OUT_DELAY
Data Type: NUMBER
Description: Delay from when the input state changes until output changes

Input Resistance

Property Name: RIN
Data Type: NUMBER
Description: Input resistance

Output Resistance

Property Name: ROUT
Data Type: NUMBER
Description: Output resistance

Threshold

Property Name: TH
Data Type: NUMBER
Description: Threshold voltage

Output High Voltage

Property Name: VOH
Data Type: NUMBER
Description: Output high voltage

Output Low Voltage

Property Name: VOL
Data Type: NUMBER
Description: Output low voltage

Digital Demux

Ground Ref

Property Name: GNDREF
Data Type: STRING
Options: Y, N
Description: Determines whether or not a device has a ground reference pin

Hysteresis

Property Name: HYSTWD
Data Type: NUMBER
Description: Hysteretic-window width centered around TH (Threshold voltage)

Initial Condition

Property Name: IC
Data Type: NUMBER
Description: Initial condition of the function's output

Inactive Level

Property Name: INACTIVE_LEVEL
Data Type: INTEGER
Options: 0, 1
Description: State of unselected outputs for a digital demuxer

Inversion?

Property Name: INVERSION
Data Type: STRING
Options: Y,N
Description: Determines whether or not the output reflects the actual or inverted states of the inputs

Number of Bits per Output

Property Name: NUM_BITS
Data Type: INTEGER
Description: Number of bits for a multi-bit device

Number of Outputs

Property Name: NUM_OUTPUTS
Data Type: INTEGER
Description: Number of outputs for a multi-output device

Delay

Property Name: OUT_DELAY
Data Type: NUMBER
Description: Delay from when the input state changes until output changes

Input Resistance

Property Name: RIN
Data Type: NUMBER
Description: Input resistance

Output Resistance

Property Name: ROUT
Data Type: NUMBER
Description: Output resistance

Threshold

Property Name: TH
Data Type: NUMBER
Description: Threshold voltage

Output High Voltage

Property Name: VOH
Data Type: NUMBER
Description: Output high voltage

Output Low Voltage

Property Name: VOL
Data Type: NUMBER
Description: Output low voltage

Up Counter

Clk to Output Delay

Property Name CLK_TO_OUT_DELAY
Data Type NUMBER
Description Delay from triggering edge of clock until output changes

Enable Delay

Property Name ENABLE_DELAY
Data Type NUMBER
Description Delay from time enable pin goes active until output is enabled

Ground Ref

Property Name GNDREF
Data Type STRING
Options Y, N
Description Determines whether or not a device has a ground reference pin

Hold Time

Property Name HOLD_TIME
Data Type NUMBER
Description Minimum time that input data signals must remain constant after triggering clock edge to register as a valid change in input state

Hysteresis

Property Name HYSTWD
Data Type NUMBER
Description Hysteretic-window width centered around TH (Threshold voltage)

Initial Condition

Property Name IC
Data Type NUMBER
Description Initial condition of the function's output

Minimum Clk Width

Property Name MIN_CLK
Data Type NUMBER
Description Minimum valid clock width

Num. Bits

Property Name NUMBITS
Data Type INTEGER
Description Number of input or output bits of a device, depending on the device

Reset delay

Property Name RESET_DELAY
Data Type NUMBER
Description Delay from time reset pin goes active until output is reset

Reset Level

Property Name RESET_LEVEL
Data Type INTEGER
Options 0, 1
Description Determines the reset level of a device, 1 means active high, 0 means active low

Reset Type

Property Name RESET_TYPE
Data Type STRING
Options SYNC, ASYNC
Description Determines whether or not output events are synchronized with a clock event

Input Resistance

Property Name RIN
Data Type NUMBER
Description Input resistance

Output Resistance

Property Name ROUT
Data Type NUMBER
Description Output resistance

Setup Time

Property Name SETUP_TIME
Data Type NUMBER
Description Minimum time that input data signals must remain constant before triggering clock edge to register as a valid change in input state

Threshold

Property Name TH
Data Type NUMBER
Description Threshold voltage

Trigger Condition

Property Name TRIG_COND
Data Type STRING
Options 0_TO_1, 1_TO_0
Description Determines the triggering condition of the clock pin, either the rising edge or the falling edge

Output High Voltage

Property Name VOH
Data Type NUMBER
Description Output high voltage

Output Low Voltage

Property Name VOL
Data Type NUMBER
Description Output low voltage

Down Counter

Clk to Output Delay

Property Name CLK_TO_OUT_DELAY
Data Type NUMBER
Description Delay from triggering edge of clock until output changes

Enable Delay

Property Name ENABLE_DELAY
Data Type NUMBER
Description Delay from time enable pin goes active until output is enabled

Ground Ref

Property Name GNDREF
Data Type STRING
Options Y, N
Description Determines whether or not a device has a ground reference pin

Hold Time

Property Name HOLD_TIME
Data Type NUMBER
Description Minimum time that input data signals must remain constant after triggering clock edge to register as a valid change in input state

Hysteresis

Property Name HYSTWD
Data Type NUMBER
Description Hysteretic-window width centered around TH (Threshold voltage)

Initial Condition

Property Name IC
Data Type NUMBER
Description Initial condition of the function's output

Minimum Clk Width

Property Name MIN_CLK
Data Type NUMBER
Description Minimum valid clock width

Num. Bits

Property Name NUMBITS
Data Type INTEGER
Description Number of input or output bits of a device, depending on the device

Input Resistance

Property Name RIN
Data Type NUMBER
Description Input resistance

Output Resistance

Property Name ROUT
Data Type NUMBER
Description Output resistance

Set delay

Property Name SET_DELAY
Data Type NUMBER
Description Delay from time set pin goes active until output is set

Set Level

Property Name SET_LEVEL
Data Type INTEGER
Options 0, 1
Description Determines the set level of a device, 1 means active high, 0 means active low

Set Type

Property Name SET_TYPE
Data Type STRING
Options SYNC, ASYNC
Description Determines whether or not output events are synchronized with a clock event

Setup Time

Property Name SETUP_TIME
Data Type NUMBER
Description Minimum time that input data signals must remain constant before triggering clock edge to register as a valid change in input state

Threshold

Property Name TH
Data Type NUMBER
Description Threshold voltage

Trigger Condition

Property Name TRIG_COND
Data Type STRING
Options 0_TO_1, 1_TO_0
Description Determines the triggering condition of the clock pin, either the rising edge or the falling edge

Output High Voltage

Property Name VOH
Data Type NUMBER
Description Output high voltage

Output Low Voltage

Property Name VOL
Data Type NUMBER
Description Output low voltage

Up/Down Counter

Clk to Output Delay

Property Name: CLK_TO_OUT_DELAY
Data Type: NUMBER
Description: Delay from triggering edge of clock until output changes

Enable Delay

Property Name: ENABLE_DELAY
Data Type: NUMBER
Description: Delay from time enable pin goes active until output is enabled

Ground Ref

Property Name: GNDREF
Data Type: STRING
Options: Y, N
Description: Determines whether or not a device has a ground reference pin

Hold Time

Property Name: HOLD_TIME
Data Type: NUMBER
Description: Minimum time that input data signals must remain constant after triggering clock edge to register as a valid change in input state

Hysteresis

Property Name: HYSTWD
Data Type: NUMBER
Description: Hysteretic-window width centered around TH (Threshold voltage)

Initial Condition

Property Name: IC
Data Type: NUMBER
Description: Initial condition of the counter's output

Minimum Clk Width

Property Name: MIN_CLK
Data Type: NUMBER
Description: Minimum valid clock width

Num. Bits

Property Name: NUMBITS
Data Type: INTEGER
Description: Number of input or output bits of a device, depending on the device

Reset To

Property Name: RESET_TO
Data Type: NUMBER
Description: Determines the value of the counter to be assigned when the reset pin goes active, assign value of -1 to ignore

Input Resistance

Property Name: RIN
Data Type: NUMBER
Description: Input resistance

Output Resistance

Property Name: ROUT
Data Type: NUMBER
Description: Output resistance

Set/Reset Delay

Property Name: SET_RESET_DELAY
Data Type: NUMBER
Description: Delay from time set / reset pin goes active until output is set / reset

Set/Reset Level

Property Name: SET_RESET_LEVEL
Data Type: INTEGER
Options: 0, 1
Description: Determines the set / reset level of a device, 1 means active high, 0 means active low

Set/Reset Type

Property Name: SET_RESET_TYPE
Data Type: STRING
Options: SYNC, ASYNC
Description: Determines whether or not output events are synchronized with a clock event

Set To

Property Name: SET_TO
Data Type: NUMBER
Description: Determines the value of the counter to be assigned when the set pin goes active, assign value of -1 to ignore

Setup Time

Property Name: SETUP_TIME
Data Type: NUMBER
Description: Minimum time that input data signals must remain constant before triggering clock edge to register as a valid change in input state

Threshold

Property Name: TH
Data Type: NUMBER
Description: Threshold voltage

Trigger Condition

Property Name: TRIG_COND
Data Type: STRING
Options: 0_TO_1, 1_TO_0
Description: Determines the triggering condition of the clock pin, either the rising edge or the falling edge

Output High Voltage

Property Name: VOH
Data Type: NUMBER
Description: Output high voltage

Output Low Voltage

Property Name: VOL
Data Type: NUMBER
Description: Output low voltage

D-Type Latch

Ground Ref

Property Name GNDREF
Data Type STRING
Options Y, N
Description Determines whether or not a device has a ground reference pin

Hysteresis

Property Name HYSTWD
Data Type NUMBER
Description Hysteretic-window width centered around TH (Threshold voltage)

Initial Condition

Property Name IC
Data Type NUMBER
Options 0, 1
Description Initial condition of the latch's output

Delay

Property Name OUT_DELAY
Data Type NUMBER
Description Delay from when the input state changes until output changes

Input Resistance

Property Name RIN
Data Type NUMBER
Description Input resistance

Output Resistance

Property Name ROUT
Data Type NUMBER
Description Output resistance

Set/Reset Delay

Property Name SET_RESET_DELAY
Data Type NUMBER
Description Delay from time set / reset pin goes active until output is set / reset

Set/Reset Level

Property Name SET_RESET_LEVEL
Data Type INTEGER
Options 0, 1
Description Determines the set / reset level of a device, 1 means active high, 0 means active low

Threshold

Property Name TH
Data Type NUMBER
Description Threshold voltage

Output High Voltage

Property Name VOH
Data Type NUMBER
Description Output high voltage

Output Low Voltage

Property Name VOL
Data Type NUMBER
Description Output low voltage

S/R Latch

S/R Dominance

Property Name DOM
Data Type STRING
Options S, R, NONE
Description Determines the dominance of a latch

Enable

Property Name ENABLE
Data Type STRING
Options Y, N
Description Determines whether or not a device has an enable pin

Ground Ref

Property Name GNDREF
Data Type STRING
Options Y, N
Description Determines whether or not a device has a ground reference pin

Hysteresis

Property Name HYSTWD
Data Type NUMBER
Description Hysteretic-window width centered around TH (Threshold voltage)

Initial Condition

Property Name IC
Data Type NUMBER
Options 0, 1
Description Initial condition of the latch's output

Delay

Property Name OUT_DELAY
Data Type NUMBER
Description Delay from when the input state changes until output changes

Input Resistance

Property Name RIN
Data Type NUMBER
Description Input resistance

Output Resistance

Property Name ROUT
Data Type NUMBER
Description Output resistance

Set/Reset Level

Property Name SET_RESET_LEVEL
Data Type INTEGER
Options 0, 1
Description Determines the set / reset level of a device, 1 means active high, 0 means active low

Threshold

Property Name TH
Data Type NUMBER
Description Threshold voltage

Output High Voltage

Property Name VOH
Data Type NUMBER
Description Output high voltage

Output Low Voltage

Property Name VOL
Data Type NUMBER
Description Output low voltage

S/R Latch w/ Enable

S/R Dominance

Property Name DOM
Data Type STRING
Options S, R, NONE
Description Determines the dominance of a latch

Enable

Property Name ENABLE
Data Type STRING
Options Y, N
Description Determines whether or not a device has an enable pin

Ground Ref

Property Name GNDREF
Data Type STRING
Options Y, N
Description Determines whether or not a device has a ground reference pin

Hysteresis

Property Name HYSTWD
Data Type NUMBER
Description Hysteretic-window width centered around TH (Threshold voltage)

Initial Condition

Property Name IC
Data Type NUMBER
Options 0, 1
Description Initial condition of the latch's output

Delay

Property Name OUT_DELAY
Data Type NUMBER
Description Delay from when the input state changes until output changes

Input Resistance

Property Name RIN
Data Type NUMBER
Description Input resistance

Output Resistance

Property Name ROUT
Data Type NUMBER
Description Output resistance

Set/Reset Level

Property Name SET_RESET_LEVEL
Data Type INTEGER
Options 0, 1
Description Determines the set / reset level of a device, 1 means active high, 0 means active low

Threshold

Property Name TH
Data Type NUMBER
Description Threshold voltage

Output High Voltage

Property Name VOH
Data Type NUMBER
Description Output high voltage

Output Low Voltage

Property Name VOL
Data Type NUMBER
Description Output low voltage

Data Register

Clk to Output Delay

Property Name CLK_TO_OUT_DELAY
Data Type: NUMBER
Description: Delay from triggering edge of clock until output changes

Ground Ref

Property Name: GNDREF
Data Type: STRING
Options: Y, N
Description: Determines whether or not a device has a ground reference pin

Hold Time

Property Name: HOLD_TIME
Data Type: NUMBER
Description: Minimum time that input data signals must remain constant after triggering clock edge to register as a valid change in input state

Hysteresis

Property Name: HYSTWD
Data Type: NUMBER
Description: Hysteretic-window width centered around TH (Threshold voltage)

Initial Condition

Property Name: IC
Data Type: NUMBER
Description: Initial condition of the register's output

Load Level

Property Name: LOAD_LEVEL
Data Type: INTEGER
Options: 0,1
Description: Determines the load level of a device, 1 means load on high, 0 means load on low.

Minimum Clk Width

Property Name: MIN_CLK
Data Type: NUMBER
Description: Minimum valid clock width

Num. Bits

Property Name: NUMBITS
Data Type: INTEGER
Description: Number of input or output bits of a device, depending on the device

Reset To (Async)

Property Name: RESET_TO_ASYNC
Data Type: NUMBER
Description: Determines the value of the device to be assigned when the asynchronous reset pin goes active

Reset To (Sync)

Property Name: RESET_TO_SYNC
Data Type: NUMBER
Description: Determines the value of the device to be assigned when the synchronous reset pin goes active

Input Resistance

Property Name: RIN
Data Type: NUMBER
Description: Input resistance

Output Resistance

Property Name: ROUT
Data Type: NUMBER
Description: Output resistance

Set/Reset Delay

Property Name: SET_RESET_DELAY
Data Type: NUMBER
Description: Delay from time set / reset pin goes active until output is set / reset

Set/Reset Level

Property Name: SET_RESET_LEVEL
Data Type: INTEGER
Options: 0, 1
Description: Determines the set / reset level of a device, 1 means active high, 0 means active low

Set To (Async)

Property Name: SET_TO_ASYNC
Data Type: NUMBER
Description: Determines the value of the device to be assigned when the asynchronous set pin goes active

Set To (Sync)

Property Name: SET_TO_SYNC
Data Type: NUMBER
Description: Determines the value of the device to be assigned when the synchronous set pin goes active

Setup Time

Property Name: SETUP_TIME
Data Type: NUMBER
Description: Minimum time that input data signals must remain constant before triggering clock edge to register as a valid change in input state

Threshold

Property Name: TH
Data Type: NUMBER
Description: Threshold voltage

Trigger Condition

Property Name: TRIG_COND
Data Type: STRING
Options: 0_TO_1, 1_TO_0
Description: Determines the triggering condition of the clock pin, either the rising edge or the falling edge

Output High Voltage

Property Name: VOH
Data Type: NUMBER
Description: Output high voltage

Output Low Voltage

Property Name: VOL
Data Type: NUMBER
Description: Output low voltage

Shift Register

Clk to Output Delay

Property Name: CLK_TO_OUT_DELAY
Data Type: NUMBER
Description: Delay from triggering edge of clock until output changes

Ground Ref

Property Name: GNDREF
Data Type: S TRING
Options: Y, N
Description: Determines whether or not a device has a ground reference pin

Hold Time

Property Name: HOLD_TIME
Data Type: NUMBER
Description: Minimum time that input data signals must remain constant after triggering clock edge to register as a valid change in input state

Hysteresis

Property Name: HYSTWD
Data Type: NUMBER
Description: Hysteretic-window width centered around TH (Threshold voltage)

Initial Condition

Property Name: IC
Data Type: NUMBER
Description: Initial condition of the register's output

Left/Right_Level

Property Name: LEFT_LEVEL
Data Type: INTEGER
Options: 0,1
Description: Determines the left/right level of a device, 1 means shift left on high and shift right on low, 0 means shift left on low and shift right on high.

Load/Shift Level

Property Name: LOAD_LEVEL
Data Type: INTEGER
Options: 0,1
Description: Determines the load/shift level of a device, 1 means load on high and shift on low, 0 means load on low and shift on high.

Minimum Clk Width

Property Name: MIN_CLK
Data Type: NUMBER
Description: Minimum valid clock width

Num. Bits

Property Name: NUMBITS
Data Type: INTEGER
Description: Number of input or output bits of a device, depending on the device

Reset To (Async)

Property Name: RESET_TO_ASYNC
Data Type: NUMBER
Description: Determines the value of the device to be assigned when the asynchronous reset pin goes active

Reset To (Sync)

Property Name: RESET_TO_SYNC
Data Type: NUMBER
Description: Determines the value of the device to be assigned when the synchronous reset pin goes active

Input Resistance

Property Name: RIN
Data Type: NUMBER
Description: Input resistance

Output Resistance

Property Name: ROUT
Data Type: NUMBER
Description: Output resistance

Set/Reset Delay

Property Name: SET_RESET_DELAY
Data Type: NUMBER
Description: Delay from time set / reset pin goes active until output is set / reset

Set/Reset Level

Property Name: SET_RESET_LEVEL
Data Type: INTEGER
Options: 0, 1
Description: Determines the set / reset level of a device, 1 means active high, 0 means active low

Set To (Async)

Property Name: SET_TO_ASYNC
Data Type: NUMBER
Description: Determines the value of the device to be assigned when the asynchronous set pin goes active

Set To (Sync)

Property Name: SET_TO_SYNC
Data Type: NUMBER
Description: Determines the value of the device to be assigned when the synchronous set pin goes active

Setup Time

Property Name: SETUP_TIME
Data Type: NUMBER
Description: Minimum time that input data signals must remain constant before triggering clock edge to register as a valid change in input state

Threshold

Property Name: TH
Data Type: NUMBER
Description: Threshold voltage

Trigger Condition

Property Name: TRIG_COND
Data Type: STRING
Options: 0_TO_1, 1_TO_0
Description: Determines the triggering condition of the clock pin, either the rising edge or the falling edge

Output High Voltage

Property Name: VOH
Data Type: NUMBER
Description: Output high voltage

Output Low Voltage

Property Name: VOL
Data Type: NUMBER
Description: Output low voltage

Shift Register (Left)

Clk to Output Delay

Property Name: CLK_TO_OUT_DELAY
Data Type: NUMBER
Description: Delay from triggering edge of clock until output changes

Ground Ref

Property Name: GNDREF
Data Type: STRING
Options: Y, N
Description: Determines whether or not a device has a ground reference pin

Hold Time

Property Name: HOLD_TIME
Data Type: NUMBER
Description: Minimum time that input data signals must remain constant after triggering clock edge to register as a valid change in input state

Hysteresis

Property Name: HYSTWD
Data Type: NUMBER
Description: Hysteretic-window width centered around TH (Threshold voltage)

Initial Condition

Property Name: IC
Data Type: NUMBER
Description: Initial condition of the register's output

Load/Shift Level

Property Name: LOAD_LEVEL
Data Type: INTEGER
Options: 0,1
Description: Determines the load/shift level of a device, 1 means load on high and shift on low, 0 means load on low and shift on high.

Minimum Clk Width

Property Name: MIN_CLK
Data Type: NUMBER
Description: Minimum valid clock width

Num. Bits

Property Name: NUMBITS
Data Type: INTEGER
Description: Number of input or output bits of a device, depending on the device

Reset To (Async)

Property Name: RESET_TO_ASYNC
Data Type: NUMBER
Description: Determines the value of the device to be assigned when the asynchronous reset pin goes active

Reset To (Sync)

Property Name: RESET_TO_SYNC
Data Type: NUMBER
Description: Determines the value of the device to be assigned when the synchronous reset pin goes active

Input Resistance

Property Name: RIN
Data Type: NUMBER
Description: Input resistance

Output Resistance

Property Name: ROUT
Data Type: NUMBER
Description: Output resistance

Set/Reset Delay

Property Name: SET_RESET_DELAY
Data Type: NUMBER
Description: Delay from time set / reset pin goes active until output is set / reset

Set/Reset Level

Property Name: SET_RESET_LEVEL
Data Type: INTEGER
Options: 0, 1
Description: Determines the set / reset level of a device, 1 means active high, 0 means active low

Set To (Async)

Property Name: SET_TO_ASYNC
Data Type: NUMBER
Description: Determines the value of the device to be assigned when the asynchronous set pin goes active

Set To (Sync)

Property Name: SET_TO_SYNC
Data Type: NUMBER
Description: Determines the value of the device to be assigned when the synchronous set pin goes active

Setup Time

Property Name: SETUP_TIME
Data Type: NUMBER
Description: Minimum time that input data signals must remain constant before triggering clock edge to register as a valid change in input state

Threshold

Property Name: TH
Data Type: NUMBER
Description: Threshold voltage

Trigger Condition

Property Name: TRIG_COND
Data Type: STRING
Options: 0_TO_1, 1_TO_0
Description: Determines the triggering condition of the clock pin, either the rising edge or the falling edge

Output High Voltage

Property Name: VOH
Data Type: NUMBER
Description: Output high voltage

Output Low Voltage

Property Name: VOL
Data Type: NUMBER
Description: Output low voltage

Shift Register (Right)

Clk to Output Delay

Property Name: CLK_TO_OUT_DELAY
Data Type: NUMBER
Description: Delay from triggering edge of clock until output changes

Ground Ref

Property Name: GNDREF
Data Type: STRING
Options: Y, N
Description: Determines whether or not a device has a ground reference pin

Hold Time

Property Name: HOLD_TIME
Data Type: NUMBER
Description: Minimum time that input data signals must remain constant after triggering clock edge to register as a valid change in input state

Hysteresis

Property Name: HYSTWD
Data Type: NUMBER
Description: Hysteretic-window width centered around TH (Threshold voltage)

Initial Condition

Property Name: IC
Data Type: NUMBER
Description: Initial condition of the register's output

Load/Shift Level

Property Name: LOAD_LEVEL
Data Type: INTEGER
Options: 0,1
Description: Determines the load/shift level of a device, 1 means load on high and shift on low, 0 means load on low and shift on high.

Minimum Clk Width

Property Name: MIN_CLK
Data Type: NUMBER
Description: Minimum valid clock width

Num. Bits

Property Name: NUMBITS
Data Type: INTEGER
Description: Number of input or output bits of a device, depending on the device

Reset To (Async)

Property Name: RESET_TO_ASYNC
Data Type: NUMBER
Description: Determines the value of the device to be assigned when the asynchronous reset pin goes active

Reset To (Sync)

Property Name: RESET_TO_SYNC
Data Type: NUMBER
Description: Determines the value of the device to be assigned when the synchronous reset pin goes active

Input Resistance

Property Name: RIN
Data Type: NUMBER
Description: Input resistance

Output Resistance

Property Name: ROUT
Data Type: NUMBER
Description: Output resistance

Set/Reset Delay

Property Name: SET_RESET_DELAY
Data Type: NUMBER
Description: Delay from time set / reset pin goes active until output is set / reset

Set/Reset Level

Property Name: SET_RESET_LEVEL
Data Type: INTEGER
Options: 0, 1
Description: Determines the set / reset level of a device, 1 means active high, 0 means active low

Set To (Async)

Property Name: SET_TO_ASYNC
Data Type: NUMBER
Description: Determines the value of the device to be assigned when the asynchronous set pin goes active

Set To (Sync)

Property Name: SET_TO_SYNC
Data Type: NUMBER
Description: Determines the value of the device to be assigned when the synchronous set pin goes active

Setup Time

Property Name: SETUP_TIME
Data Type: NUMBER
Description: Minimum time that input data signals must remain constant before triggering clock edge to register as a valid change in input state

Threshold

Property Name: TH
Data Type: NUMBER
Description: Threshold voltage

Trigger Condition

Property Name: TRIG_COND
Data Type: STRING
Options: 0_TO_1, 1_TO_0
Description: Determines the triggering condition of the clock pin, either the rising edge or the falling edge

Output High Voltage

Property Name: VOH
Data Type: NUMBER
Description: Output high voltage

Output Low Voltage

Property Name: VOL
Data Type: NUMBER
Description: Output low voltage

Shift Register (Multi-bit)

Clk to Output Delay

Property Name: CLK_TO_OUT_DELAY
Data Type: NUMBER
Description: Delay from triggering edge of clock until output changes

Ground Ref

Property Name: GNDREF
Data Type: STRING
Options: Y, N
Description: Determines whether or not a device has a ground reference pin

Hold Time

Property Name: HOLD_TIME
Data Type: NUMBER
Description: Minimum time that input data signals must remain constant after triggering clock edge to register as a valid change in input state

Hysteresis

Property Name: HYSTWD
Data Type: NUMBER
Description: Hysteretic-window width centered around TH (Threshold voltage)

Initial Condition

Property Name: IC
Data Type: NUMBER
Description: Initial condition of the register's output

Left/Right_Level

Property Name: LEFT_LEVEL
Data Type: INTEGER
Options: 0,1
Description: Determines the left/right level of a device, 1 means shift left on high and shift right on low, 0 means shift left on low and shift right on high.

Load/Shift Level

Property Name: LOAD_LEVEL
Data Type: INTEGER
Options: 0,1
Description: Determines the load/shift level of a device, 1 means load on high and shift on low, 0 means load on low and shift on high.

Minimum Clk Width

Property Name: MIN_CLK
Data Type: NUMBER
Description: Minimum valid clock width

Num. Bits

Property Name: NUMBITS
Data Type: INTEGER
Description: Number of input or output bits of a device, depending on the device

Reset To (Async)

Property Name: RESET_TO_ASYNC
Data Type: NUMBER
Description: Determines the value of the device to be assigned when the asynchronous reset pin goes active

Reset To (Sync)

Property Name: RESET_TO_SYNC
Data Type: NUMBER
Description: Determines the value of the device to be assigned when the synchronous reset pin goes active

Input Resistance

Property Name: RIN
Data Type: NUMBER
Description: Input resistance

Output Resistance

Property Name: ROUT
Data Type: NUMBER
Description: Output resistance

Set/Reset Delay

Property Name: SET_RESET_DELAY
Data Type: NUMBER
Description: Delay from time set / reset pin goes active until output is set / reset

Set/Reset Level

Property Name: SET_RESET_LEVEL
Data Type: INTEGER
Options: 0, 1
Description: Determines the set / reset level of a device, 1 means active high, 0 means active low

Set To (Async)

Property Name: SET_TO_ASYNC
Data Type: NUMBER
Description: Determines the value of the device to be assigned when the asynchronous set pin goes active

Set To (Sync)

Property Name: SET_TO_SYNC
Data Type: NUMBER
Description: Determines the value of the device to be assigned when the synchronous set pin goes active

Setup Time

Property Name: SETUP_TIME
Data Type: NUMBER
Description: Minimum time that input data signals must remain constant before triggering clock edge to register as a valid change in input state

Threshold

Property Name: TH
Data Type: NUMBER
Description: Threshold voltage

Trigger Condition

Property Name: TRIG_COND
Data Type: STRING
Options: 0_TO_1, 1_TO_0
Description: Determines the triggering condition of the clock pin, either the rising edge or the falling edge

Output High Voltage

Property Name: VOH
Data Type: NUMBER
Description: Output high voltage

Output Low Voltage

Property Name: VOL
Data Type: NUMBER
Description: Output low voltage

Barrel Shifter

Clk to Output Delay

Property Name: CLK_TO_OUT_DELAY
Data Type: NUMBER
Description: Delay from triggering edge of clock until output changes

Ground Ref

Property Name: GNDREF
Data Type: STRING
Options: Y, N
Description: Determines whether or not a device has a ground reference pin

Hold Time

Property Name: HOLD_TIME
Data Type: NUMBER
Description: Minimum time that input data signals must remain constant after triggering clock edge to register as a valid change in input state

Hysteresis

Property Name: HYSTWD
Data Type: NUMBER
Description: Hysteretic-window width centered around TH (Threshold voltage)

Initial Condition

Property Name: IC
Data Type: NUMBER
Description: Initial condition of the register's output

Left/Right_Level

Property Name: LEFT_LEVEL
Data Type: INTEGER
Options: 0,1
Description: Determines the left/right level of a device, 1 means shift left on high and shift right on low, 0 means shift left on low and shift right on high.

Load/Shift Level

Property Name: LOAD_LEVEL
Data Type: INTEGER
Options: 0,1
Description: Determines the load/shift level of a device, 1 means load on high and shift on low, 0 means load on low and shift on high.

Minimum Clk Width

Property Name: MIN_CLK
Data Type: NUMBER
Description: Minimum valid clock width

Num. Bits

Property Name: NUMBITS
Data Type: INTEGER
Description: Number of input or output bits of a device, depending on the device

Reset To (Async)

Property Name: RESET_TO_ASYNC
Data Type: NUMBER
Description: Determines the value of the device to be assigned when the asynchronous reset pin goes active

Reset To (Sync)

Property Name: RESET_TO_SYNC
Data Type: NUMBER
Description: Determines the value of the device to be assigned when the synchronous reset pin goes active

Input Resistance

Property Name: RIN
Data Type: NUMBER
Description: Input resistance

Output Resistance

Property Name: ROUT
Data Type: NUMBER
Description: Output resistance

Set/Reset Delay

Property Name: SET_RESET_DELAY
Data Type: NUMBER
Description: Delay from time set / reset pin goes active until output is set / reset

Set/Reset Level

Property Name: SET_RESET_LEVEL
Data Type: INTEGER
Options: 0, 1
Description: Determines the set / reset level of a device, 1 means active high, 0 means active low

Set To (Async)

Property Name: SET_TO_ASYNC
Data Type: NUMBER
Description: Determines the value of the device to be assigned when the asynchronous set pin goes active

Set To (Sync)

Property Name: SET_TO_SYNC
Data Type: NUMBER
Description: Determines the value of the device to be assigned when the synchronous set pin goes active

Setup Time

Property Name: SETUP_TIME
Data Type: NUMBER
Description: Minimum time that input data signals must remain constant before triggering clock edge to register as a valid change in input state

Threshold

Property Name: TH
Data Type: NUMBER
Description: Threshold voltage

Trigger Condition

Property Name: TRIG_COND
Data Type: STRING
Options: 0_TO_1, 1_TO_0
Description: Determines the triggering condition of the clock pin, either the rising edge or the falling edge

Output High Voltage

Property Name: VOH
Data Type: NUMBER
Description: Output high voltage

Output Low Voltage

Property Name: VOL
Data Type: NUMBER
Description: Output low voltage

1-Pole Discrete Filter - Operation

The transfer function in the z-domain from the input I(z) to the output O(z) for the one-pole discrete filter is:

\[ T(z) = \frac{O(z)}{I(z)} = \frac{N1\cdot z + N0}{z + D0} = \frac{N1 + N0\cdot z^{-1}}{1 + D0\cdot z^{-1}} \]

The difference equation representing this transfer function is:

\[ O(n) + D0\cdot O(n-1) = N1\cdot I(n) + N0\cdot I(n-1) \]

For example, if N1, N0, and D0 have been set to 0, 0.1, and -0.99, respectively, the resulting one-pole discrete filter will have a DC gain of 10.0 and a pole located at 0.99.

The parameters required for the discrete filter can be found in the device documentation below.

1-Pole Discrete Filter - Parameters

D0

Property Name: D0
Data Type STRING
Description Denominator coefficient

Initial Condition

Property Name: IC
Data Type NUMBER
Description Initial condition of the filter's output

N0

Property Name: N0
Data Type STRING
Description Numerator coefficient

N1

Property Name: N1
Data Type STRING
Description Numerator coefficient

Acquisition Time in seconds

Property Name: T_ACQ
Data Type NUMBER
Description Acquistion Time

2-Pole Discrete Filter - Operation

The transfer function in the z-domain for the two-pole discrete filter is:

\[ T(z) = \frac{N2\cdot z^2 + N1\cdot z + N0}{z^2 + D1\cdot z + D0} = \frac{N2 + N1\cdot z^{-1} + N0\cdot z^{-2}}{1 + D1\cdot z^{-1} + D0\cdot z^{-2}} \]

The difference equation representing this transfer function is:

\[ O(n) + D1\cdot O(n-1) + D0\cdot O(n-2) = N2\cdot I(n) + N1\cdot I(n-1) + N0\cdot I(n-2) \]

The parameters required for the discrete filter can be found in the device documentation.

2-Pole Discrete Filter - Parameters

D0

Property Name: D0
Data Type STRING
Description Denominator coefficient

D1

Property Name: D1
Data Type STRING
Description Denominator coefficient

Initial Condition

Property Name: IC
Data Type NUMBER
Description Initial condition of the filter's output

N0

Property Name: N0
Data Type STRING
Description Numerator coefficient

N1

Property Name: N1
Data Type STRING
Description Numerator coefficient

N2

Property Name: N2
Data Type STRING
Description Numerator coefficient

Acquisition Time in seconds

Property Name: T_ACQ
Data Type NUMBER
Description Acquistion Time

PID Discrete Filter - Operation

The transfer function for an analog PID filter is:

\[ T(s) = K_{PA} + \frac{K_{IA}}{s} + K_{DA}s \tag{1} \]

where the A in the three coefficients ???MATH???K_{PA}???MATH???, ???MATH???K_{IA}???MATH???, and ???MATH???K_{DA}???MATH??? are used to signify that these are the coefficients associated with Eq. (1), which is defined for the analog PID filter.

Since (1) has two zeroes and one pole, there are more zeroes than poles, resulting in an improper transfer function / filter. A pole is sometimes added to the derivative term to limit the bandwidth at higher frequencies. One form for such a PID filter with a pole added for the derivative action is:

\[ T(s) = K_{PA} + \dfrac{K_{IA}}{s} + \dfrac{K_{DA}s}{\gamma K_{DA}s + 1} \tag{2} \]

In the discrete PID filter provided, the implemented transfer function is:

\[ T(z) = K_P + \frac{K_I}{S_1(z)} + \frac{K_DS_D(z)}{\gamma K_DS_D(z) + 1} \tag{3} \]

where ???MATH???K_P???MATH???, ???MATH???K_I???MATH???, and ???MATH???K_D???MATH??? are coefficients entered by the user. To match the frequency response of the discrete PID filter represented by (3) to the frequency response of the analog PID filter represented by (2), a first-order approximation is to set

\[ K_P = K_{PA} \] \[ K_I = K_{IA}.T_{\text{SAMPLING}} \] \[ K_D = K_{DA}/T_{\text{SAMPLING}} \tag{4} \]

where ???MATH???T_{\text{SAMPLING}}???MATH??? is the sampling period. If this first-order approximation is used, the frequency response for (3) will have a very good match with the frequency response for (2), as long as the poles and zeroes of (3) are more than two decades below the sampling frequency.

The functions ???MATH???S_I(z)???MATH??? and ???MATH???S_D(z)???MATH??? are transfer functions in the z-domain according to the integration and derivative methods selected, respectively. The choices for the method are "Forward-Euler,""Backward-Euler," and "Trapezoidal."

\[ S_I(z),S_D(z) = \left\{ \begin{array}{ll} z-1 & \text{Forward Euler} \\ \dfrac{z-1}{z} & \text{Backward Euler} \\ \dfrac{2(z-1)}{z+1} & \text{Trapezoidal} \end{array} \right. \tag{5} \]

The integration and the derivative methods are sometimes referred to as the mapping / transformation in the literature. Mapping and transformation are easy and simple ways to generate discrete or digital filters with frequency responses that are approximates of the frequency response of the original s-domain analog filter. The approximation is reasonable if the poles and zeros of the original analog filter are more than two decades below the sampling frequency.

Due to the nature of (3) and (5), the discrete PID filter has two poles in the z-domain, one from the integration term, and one from the derivative term. The pole from the integration term is always located at z=1 and the pole due to the derivative term is located at:

\[ P_{D,Z} = \left\{ \begin{array}{ll} \dfrac{\gamma K_D-1}{\gamma K_D} & \text{Forward Euler}\\ \dfrac{\gamma K_D}{\gamma K_D + 1} & \text{Backward Euler} \\ \dfrac{\gamma 2\gamma K_D -1}{2\gamma K_D + 1} & \text{Trapeziodal} \end{array} \right. \tag{6} \]

Since the location of this pole should not yield unstable responses, at the very minimum, the restraint on ???MATH???P_{D,Z}???MATH??? is:

\[ 0 \leq P_{D,Z} \leq 1 \tag{7} \]

From (6) and (7), the restriction placed on the product ???MATH???Y_{KD}???MATH??? is:

\[ \gamma K_D \geq \left\{ \begin{array}{ll} 1 & \text{Forward Euler} \\ 0 & \text{Backward Euler} \\ 0.5 & \text{Trapeziodal} \end{array} \right. \tag{8} \]

Once the value of ???MATH???P_{D,Z}???MATH??? is set, Y can be computed from (6). The corresponding pole location in the s-domain for the pole ???MATH???P_{D,Z}???MATH??? in the z-domain is:

\[ P_{D,S} = \frac{\ln(P_{D,S})}{T_{\text{SAMPLING}}} \tag{9} \]

If ???MATH???P_{D,Z}???MATH??? is set to 0.5, the corresponding pole in the s-domain would have a corner frequency of about 0.11 of the sampling frequency.

If there are already extra low-pass filter(s) along the path of feedback, it may be desirable not to introduce the extra pole associated with the derivative term in the discrete PID filter described here. While it is not exactly the same as removing the extra pole, placing ???MATH???P_{D,Z}???MATH??? at ???MATH???z=0.0???MATH???, the center of the origin of the complex plane, has almost the same net effect. Such a pole will have no effect on the magnitude of the derivative term, but it will introduce a phase delay to the derivative term. Such a phase delay is minimal until the signal of interest is at or above one-tenth of the sampling frequency.

If the poles and zeros of the original analog PID filter are well below the sampling frequency, then the three integration methods yield essentially the same result and the three derivative methods yield essentially the same result. The three methods were provided as a convenience if the user is using one of the three mappings or transformations as a quick way to implement a discrete PID filter when the desired analog PID transfer function has been established.

In addition, if one is using one of the three mappings, or transformations, the derivative method should be set to the same as the integration method. The two methods are allowed to be different here in case the user does not come from the point of view of mapping or transformation, but from the point of view of how to implement the integration and how to derive the derivative from the input samples.

The parameters required for the discrete filter can be found in the device documentation following.

PID Discrete Filter - Parameters

Derivative Method

Property Name: DERIVATIVE_METHOD
Data Type: STRING
Options: FORWARD_EULER, BACKWARD_EULER, TRAPEZOIDAL
Description: Derivative method

Pole Factor

Property Name: GAMMA
Data Type: NUMBER
Description: Pole factor for derivative

Initial Condition

Property Name: IC
Data Type: NUMBER
Description: Initial condition of the filter's output

Integration Method

Property Name: INTEGRATION_METHOD
Data Type: STRING
Options: FORWARD_EULER, BACKWARD_EULER, TRAPEZOIDAL
Description: Integration method

KD

Property Name: KD
Data Type: NUMBER
Description: Coefficient

KI

Property Name: KI
Data Type: NUMBER
Description: Coefficient

KP

Property Name: KP
Data Type: NUMBER
Description: Coefficient

Acquisition Time in sec.

Property Name: T_ACQ
Data Type: NUMBER
Description: Acquisition Time