The SIMPLIS 4-Quadrant Nonlinear Block (NLB) components are primitive components in SIMPLIS which support the modeling of PFC controllers. The 4-Quadrant versions were introduced with version 8.30, and will require 8.30 or a newer version of SIMPLIS. These NLB components are not intended for general-purpose nonlinear modeling. For alternative multipliers, see the PWM Multipliers and PWL Multipliers topics. For single quadrant versions of the NLB Multipliers, see Non-Linear Block (NLB) Multiplier/Dividers.
The modeling and the equations used in the NLB components are not compatible with the POP analysis. Hence the POP analysis and the AC analysis, which depends on the successful conclusion of the POP analysis, are both disabled when NLB components are present. Both the PWM Multipliers and PWL Multipliers are compatible with the POP and AC analyses.
In this topic:
| Model Name: | 4- Quadrant Non-Linear Multiplier | |
| Simulator: |
|
This device is compatible with the SIMPLIS simulator |
| Parts Selector Menu Location: |
|
|
| Symbol Library: | SIMPLIS_NLB.sxslb | |
| Model File: | SIMPLIS_NLB.lb | |
| Symbol Names: |
|
|
| Subcircuit Names: |
|
|
| Example Symbol: |
|
|
| Multiple Selections: | Multiple devices can be selected and edited simultaneously. | |
To configure the NLB Multiplier, follow these steps:

| Parameter Label | Units | Description |
| Gain | The gain of the multiplier in V/V. | |
| Frequency of Low-pass | Hz | The low pass cutoff frequency of the internal filter for each input in Hz. |
| Initial condition | V | The initial condition of the output in volts. |
| Output high voltage limit | V | The maximum voltage allowed at the output pin. The output is limited to voltages less than this parameter value or the instantaneous voltage on the HLIM pin, which ever is less. |
| Output low voltage limit | V | The minimum voltage allowed at the output pin. The output is limited to voltages greater than this parameter value or the voltage on the LLIM pin, whichever is greater. |
Each non linear block multiplier/divider have the following attributes:
A basic four quadrant multiplier example schematic can be downloaded here: simplis_084_4_quad.sxsch. In this example, the amplitude and phase between the two sine wave sources is defined in the F11 window with a variable statement. The product of the two sine wave sources is output from the 4-quadrant multipler.

The simulation results from this circuit are:

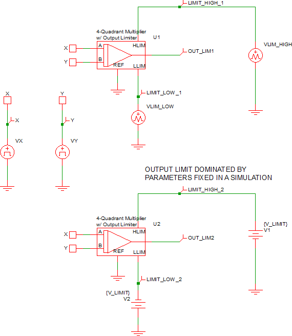
A four quadrant multiplier with limiter example schematic can be downloaded here: simplis_084_4_quad_w_limiter.sxsch. In this example, the amplitude and phase between the two sinusoidal waveform sources is defined in the F11 window with a variable statement. Two multipliers are used to multiply the sinusoidal waveforms - the upper multiplier (U1) output is dominated by the two external sources, VLIM_HIGH and VLIM_LOW. The output of the lower multiplier (U2) is only dependent on the parameter values entered into the multiplier's editing dialog.

The simulation results from this circuit are:
