Any SPICE JFET model installed in the SIMetrix library can be converted for use in SIMPLIS. When a JFET is placed on a SIMPLIS schematic, a model parameter extraction routine is invoked to Converting SPICE Models for use in SIMPLIS - Overview. During the model parameter extraction process, SIMetrix/SIMPLIS automatically runs several SPICE simulations on the SPICE model and extracts the SIMPLIS model parameters. After the Piecewise Linear (PWL) model parameters have been extracted, the resulting JFET model will run in SIMPLIS.
In this topic:
When you place a JFET symbol on a schematic, the Extract JFET Parameters dialog opens for you to edit the default test conditions. You should change the test conditions to accurately reflect the expected voltage, the current, and the temperature of the device in your circuit.
The default test conditions are defined using the command shell menu, . For additional information, see SIMPLIS JFET Options.
The following table describes the Extract JFET Parameters dialog test conditions.
| Test Condition | Default Value | Units | Description |
| SPICE Model | IRF530 | The SPICE model used to extract SIMPLIS parameters. | |
| Model type | Extracted | Invokes the model parameter extraction algorithms. |
| Drain to source voltage | 1k | V | The peak off-state voltage seen by this device. Used to extract capacitance for model levels which include parasitic capacitance. Breakdown is not modeled. |
| Off state gate voltage | -25 | V | Gate to source voltage when device is driven to the off state. Should be a negative value. |
| Drain Current | 200 | A | Peak drain current to extract the RDS(on) and forward gain of the JFET. |
| Model temperature | 25 | °C | Temperature used for all extraction simulations. |
| Model level | 0 | Model complexity. For information on choosing the model level, see JFET Model Levels. | |
| Limit maximum off resistance | Checked | none | Limits the off resistance for the JFET. For some SPICE models, this will produce a SIMPLIS model which runs faster. |
| Maximum off resistance | 100Meg | Ω | The maximum off resistance of the JFET switch. This value is used only if the "Limit maximum off resistance" checkbox is checked. |
Beginning in version 8.2, there is now an option to plot the extracted parameters as a set of PWL curves. To enable this option, select the Show extracted PWL waveforms checkbox and extract the model. After the model is extracted, a set of curves will be generated comparing the extracted PWL curves against the simulated SPICE curves. The curves displayed will depend on the model level being extracted.
Below is a typical PWL approximation of the Charge characteristic of the Drain-Source capacitor. As SIMPLIS uses the charge vs. voltage in a simulation, this characteristic curve is used to curve fit the non-linear capacitance. As a result, the capacitance is piecewise constant, and is calculated from the charge vs. voltage characteristic. The SPICE curves are shown in red and the PWL curves in blue.

The SIMPLIS JFET models have multiple levels to balance simulation speed vs. model accuracy. There are currently four levels: 0, 1, 2, and 3. As the model level increases, so does the model complexity and, as a rule, simulation times also increase.
SIMPLIS extracts a model based on the model level chosen in the Extract JFET Parameters dialog. Currently model levels 0, 1, and 2 are supported by the model parameter extraction algorithms. The level 3 model is intended for more detailed modeling and can be manually generated from a device datasheet or from a spreadsheet or other program. For details of the Level 3 model, see Manually Generate and Customize JFET Models. Although these models are internally saved as ASCII text, the following illustrations show the three model levels in a schematic form.
Level 0 models a switch with on/off resistance values, body diode, and gate capacitance. The Level 0 Model can be used for AC Bode Plots and for simulating output voltage during load and line transients when the actual switching waveform shapes are not critical.
Below is a schematic view of a Level 0 model:
| Level 0 models these circuit elements | Level 0 Schematic | ||||||||
|
|
Level 1 models a switch with on/off resistance values, body diode, and gate capacitance, plus a lumped-linear Coss capacitance across drain and source terminals. The Level 1 Model can be used for power stage simulations, including Quasi-resonant, LLC, and phase-shifted bridge topologies,as well as for AC Bode Plots and for simulating output voltage during load and line transient.
COSS = (QCDS1 - QCDS0)/(VCDS1 - VCDS0)
Below is a schematic view of a Level 1 model:
| Level 1 models these circuit elements | Level 1 Schematic | ||||||||
|
|
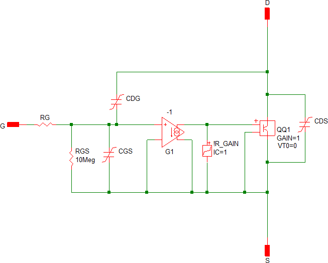
Level 2 models a switch with forward transconductance gain, a body diode, and gate capacitance, plus a nonlinear Gate-Drain, Drain-Source, and Gate-Source capacitors. The active region is modeled by a linear transconductance gain (ID is proportional to VGS - VT0). The Level 2 Model can be used for switching losses, JFET voltage and current stresses, and all simulations covered by Level 0 and Level 1 models.
Cxx = (Qxx1 - Qxx0)/(Vxx1 - Vxx0)where "xx" is the capacitor GS, DG, or DS.
Below is a schematic view of Level 2 model:
| Level 2 models these circuit elements | Level 2 Schematic | ||||||||||||
|
|
The Level 3 model extends the Level 2 model to include up to 5 forward transconductance gain segments. The Level 3 model can be used to more accurately model converter losses, and converters which operate over a wide range of currents.
For example, the third segment has a gain of GAIN3 = (ID3 - ID2)/(VGS3 - VGS2) units: A/V (transconductance).
Below is a schematic view of a Level 3 Model:
| Level 3 models these circuit elements | Level 3 Schematic | ||||||||||||||||
|
|
The user-defined model uses parameters entered directly in the Edit JFET Parameters dialog without invoking the model extraction algorithms. A JFET can be switched from an extracted model to a user-defined model at any point; however the extracted parameters are by default copied over to the user-defined parameters, replacing any user-entered values. You can disable this behavior in the SIMPLIS Options dialog by clearing the check box labeled "Automatically copy extracted parameters to User-defined parameters." You can access these options from the command shell menu . For more information, see SIMPLIS JFET Options.
The following table describes the Edit JFET Parameters entries.
| Parameters | Default Value | Units | Description |
| Label: | USER_LABEL | ||
| Model type: | User-defined | ||
| On Resistance: | 10m | Ω | The on resistance of the JFET switch. |
| Off Resistance: | 100Meg | Ω | The off resistance of the JFET switch |
| Threshold: | -10 | V | JFET threshold voltage - the
JFET will turn on at (Threshold + 1/2 Hysteresis). Turn off occurs at (Threshold - 1/2 Hysteresis). |
| Hysteresis | 1 | V | The Hysteresis of the JFET |
| Input Capacitance | 0 | F | The input capacitance ( CGS) of the JFET. Set to 0 to remove the capacitor from the model. |
| Gate Resistance | 0 | Ω | The internal resistance of the JFET. Set to 0 to remove the gate resistance from the model. |
| Output Capacitance: | 0 | F | A non-zero value will place a
linear capacitance between the JFET drain and source terminals. Set to 0 to remove capacitor from the model. |
| Body Diode Parameters | |||
| Forward voltage: | 750m | V | Diode forward voltage drop. The diode effectively turns on at this voltage. |
| Forward resistance: | 10m | Ω | The Body Diode resistance at voltages higher than the Forward voltage. |
| Models these circuit elements | User-defined Schematic | ||||||||||
|
|
You can customize or manually generate your own JFET models using a parameter string with multiple PARAM_NAME=PARAM_VALUE key-value pairs. The parameter names and their functions are described in the JFET Model Parameters section below. You can interpret the SIMPLIS parameter values from device datasheet specifications and curves.
You can compose the parameter string in a text editor, spreadsheet, or script. The order of the parameter names in the parameter string and the capitalization of the parameter names are irrelevant.
You can include a PROTECTED=1 key-value pair to prevent from extracting a model and overwriting your manually generated parameters. The PROTECTED=1 key-value pair is not used in the simulation.
To customize or generate your own JFET model, follow these steps:
At this point, you can change individual parameters in the Value box, or replace the entire default properties with the parameter string that you created in Step 2.
prop PARAM_VALUES parameter_stringwhere parameter_string is the set of key-value pairs that you created in Steps 1 and 2 above.
The following tables detail the parameters which define the electrical behavior of the JFET model. Several other parameters in the PARAM_VALUES property have no effect on the electrical behavior of the model. These parameters are used to populate the Extract JFET Parameters dialog box.
| Parameter Name | Default Value | Description |
| LEVEL | 0 | Model Level |
| RDSON | 10m | Switch QQ1 On resistance |
| ROFF | 100Meg | Switch QQ1 Off Resistance |
| VT0 | 2.5 | Switch QQ1 Threshold |
| HYSTWD | 1 | Switch QQ1 Hysteresis |
| RG | 1.123456789 | Gate Resistance |
| Parameter Names | Default Value | Description | |
| GAIN_NSEG | 2 (off and on) | Number of segments in the Gain model | |
| VT0 | 1.123456789 | X-Y point definitions for
gain:
|
|
| VGS2 | ID2 | 1.123456789 | |
| VGS3 | ID3 | 1.123456789 | |
| VGS4 | ID4 | 1.123456789 | |
| VGS5 | ID5 | 1.123456789 | |
Capacitors are modeled in SIMPLIS with Piecewise Linear capacitors.
| Parameter Names | Default Value | Description | |
| CGS_NSEG | 1 | Number of segments in the Gate-Source capacitor model | |
| VCGS0 | QCGS0 | 1.123456789 | X-Y point definitions
for CGS:
|
| VCGS1 | QCGS1 | 1.123456789 | |
| VCGS2 | QCGS2 | 1.123456789 | |
| VCGS3 | QCGS3 | 1.123456789 | |
| VCGS4 | QCGS4 | 1.123456789 | |
| VCGS5 | QCGS5 | 1.123456789 | |
| VCGS6 | QCGS6 | 1.123456789 | |
| VCGS7 | QCGS7 | 1.123456789 | |
| VCGS8 | QCGS8 | 1.123456789 | |
| VCGS9 | QCGS9 | 1.123456789 | |
| VCGS10 | QCGS10 | 1.123456789 | |
| Parameter Names | Default Value | Description | |
| CDS_NSEG | 4 | Number of segments in the Drain-Source capacitor model | |
| VCDS0 | QCDS0 | 1.123456789 | X-Y point definitions
for CDS:
|
| VCDS1 | QCDS1 | 1.123456789 | |
| VCDS2 | QCDS2 | 1.123456789 | |
| VCDS3 | QCDS3 | 1.123456789 | |
| VCDS4 | QCDS4 | 1.123456789 | |
| VCDS5 | QCDS5 | 1.123456789 | |
| VCDS6 | QCDS6 | 1.123456789 | |
| VCDS7 | QCDS7 | 1.123456789 | |
| VCDS8 | QCDS8 | 1.123456789 | |
| VCDS9 | QCDS9 | 1.123456789 | |
| VCDS10 | QCDS10 | 1.123456789 | |
| Parameter Names | Default Value | Description | |
| CDG_NSEG | 4 | Number of segments in the Drain-Gate capacitor model | |
| VCDG0 | QCDG0 | 1.123456789 | X-Y point definitions
for Drain-Gate capacitor:
|
| VCDG1 | QCDG1 | 1.123456789 | |
| VCDG2 | QCDG2 | 1.123456789 | |
| VCDG3 | QCDG3 | 1.123456789 | |
| VCDG4 | QCDG4 | 1.123456789 | |
| VCDG5 | QCDG5 | 1.123456789 | |
| VCDG6 | QCDG6 | 1.123456789 | |
| VCDG7 | QCDG7 | 1.123456789 | |
| VCDG8 | QCDG8 | 1.123456789 | |
| VCDG9 | QCDG9 | 1.123456789 | |
| VCDG10 | QCDG10 | 1.123456789 | |