Any SPICE MOSFET model installed in the SIMetrix library can be converted for use in SIMPLIS. When a MOSFET is placed on a SIMPLIS schematic, a model parameter extraction routine is invoked to automatically convert the SPICE model to a SIMPLIS model. During the model parameter extraction process, SIMetrix/SIMPLIS automatically runs several SPICE simulations on the SPICE model and extracts the SIMPLIS model parameters. After the Piecewise Linear (PWL) model parameters have been extracted, the resulting MOSFET model will run in SIMPLIS.
In this topic:
When you place a MOSFET symbol on a schematic, the Extract MOSFET Parameters dialog opens for you to edit the default test conditions. You should change the test conditions to accurately reflect the expected voltage, current, and temperature of the device in your circuit.
The default test conditions are defined using the command shell menu, . For additional information, see SIMPLIS MOSFET Options.
The following table describes the Extract MOSFET Parameters dialog test conditions.
| Test Condition | Default Value | Units | Description |
| SPICE Model | IRF530 | The SPICE model used to extract SIMPLIS parameters. | |
| Model type | Extracted | Invokes the model parameter extraction algorithms. |
| Drain to source voltage | 1k | V | The peak off-state voltage seen by this device. Used to extract capacitance for model levels which include parasitic capacitance. Breakdown is not modeled. |
| Gate drive voltage | 15 | V | Gate to source voltage to extract RDS(on). |
| Drain Current | 200 | A | Peak drain current to extract the RDS(on) and forward gain of the MOSFET. |
| Model temperature | 25 | °C | Temperature used for all extraction simulations. |
| Model level | 0 | Model complexity. For information on choosing the model level, see MOSFET Model Levels. | |
| Limit maximum off resistance | Checked | Limits the off resistance for the MOSFET. For some SPICE models, this will produce a SIMPLIS model which runs faster. | |
| Maximum off resistance | 100Meg | W | The maximum off resistance of the MOSFET switch. This value is used only if "Limit maximum off resistance" is checked. |
| Include extended Cgd behavior | Unchecked | Adds additional segments to the Cdg capacitor to model its behavior when the voltage from Source to Gate goes negative. This option is only available for model Level 2. | |
| Number of segments | 2 | Number of segments added to the Cdg capacitor. This value is used only if "Include extended Cgd behavior" is checked. |
Beginning in version 8.2, there is now an option to plot the extracted parameters as a set of PWL curves. To enable this option, select the Show extracted PWL waveforms checkbox and extract the model. After the model is extracted, a set of curves will be generated comparing the extracted PWL curves against the simulated SPICE curves. The curves displayed will depend on the model level being extracted.
Below is a typical PWL approximation of the Forward Bias Current characteristic of the MOSFET's body diode, with the SPICE curve in red and the PWL curve in blue.

The SIMPLIS MOSFET models have multiple levels to balance simulation speed vs. model accuracy. There are currently four levels: 0, 1, 2, and 3. As the model level increases, so does the model complexity and, as a rule, simulation times also increase.
SIMPLIS extracts a model based on the model level chosen in the Extract MOSFET Parameters dialog. Currently model levels 0, 1, and 2 are supported by the model parameter extraction algorithms. The level 3 model is intended for more detailed modeling and can be manually generated from a device datasheet or from a spreadsheet or other program. For details of the Level 3 model, see Manually Generate and Customize MOSFET Models. Although these models are internally saved as ASCII text, the following illustrations show the three model levels in a schematic form.
Level 0 models a switch with on/off resistance values, a body diode, gate resistance, and gate-to-source capacitance. The Level 0 Model can be used for AC Bode Plots and for simulating output voltage during load and line transients when the actual switching waveform shapes are not critical.
Below is a schematic view of a Level 0 model:
| Level 0 models these circuit elements | Level 0 Schematic | ||||||||||
|
|
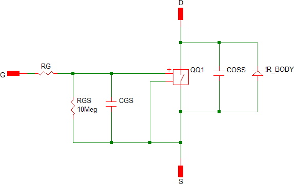
Level 1 models a switch with on/off resistance values, a body diode, gate resistance, gate-to-source capacitance, plus a lumped-linear Coss capacitance across drain and source terminals. The Level 1 Model can be used for power stage simulations, including Quasi-resonant, LLC, and phase-shifted bridge topologies,as well as for AC Bode Plots and for simulating output voltage during load and line transient.
COSS = (QCDS1 - QCDS0)/(VCDS1 - VCDS0)
Below is a schematic view of a Level 1 model:
| Level 1 models these circuit elements | Level 1 Schematic | ||||||||||||
|
|
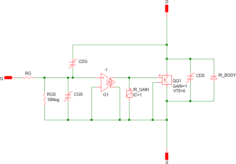
Level 2 models a switch with forward transconductance gain, a body diode, and gate-to-source capacitance, plus a nonlinear Gate-Drain, Drain-Source, and Gate-Source capacitors. The active region is modeled by a linear transconductance gain (ID is proportional to VGS - VT0). The Level 2 Model can be used for switching losses, MOSFET voltage and current stresses, and all simulations covered by Level 0 and Level 1 models.
Cxx = (Qxx1 - Qxx0)/(Vxx1 - Vxx0)where "xx" is the capacitor GS, DG, or DS.
Below is a schematic view of Level 2 model:
| Level 2 models these circuit elements | Level 2 Schematic | ||||||||||||||
|
|
The Level 3 model extends the Level 2 model to include up to 5 forward transconductance gain segments. The Level 3 model can be used to more accurately model converter losses for converters which operate over a wide range of currents.
Below is a schematic view of a Level 3 Model:
| Level 3 models these circuit elements | Level 3 Schematic | ||||||||||||||||||
|
|
The user-defined model uses parameters entered directly in the Edit MOSFET Parameters dialog without invoking the model extraction algorithms. A MOSFET can be switched from an extracted model to a user-defined model at any point; however the extracted parameters are by default copied over to the user-defined parameters, replacing any user-entered values. You can disable this behavior in the SIMPLIS Options dialog by clearing the check box labeled "Automatically copy extracted parameters to User-defined parameters." You can access these options from the command shell menu . For more information, see SIMPLIS MOSFET Options.
The following table describes the Edit MOSFET Parameters entries for a User-defined model.
| Parameters | Default Value | Units | Description |
| Label: | USER_LABEL | Any descriptive text. Cannot contain white space characters. | |
| Model type | User-defined | The values in this dialog are used literally. | |
| On Resistance: | 10m | Ω | The on resistance of the MOSFET switch. |
| Off Resistance: | 100Meg | Ω | The off resistance of the MOSFET switch |
| Threshold: | 2.5 | V | MOSFET threshold voltage -
the MOSFET will turn on at (Threshold + 1/2 Hysteresis). Turn off occurs at (Threshold - 1/2 Hysteresis). |
| Hysteresis: | 250m | V | The hysteresis of the MOSFET |
| Input Capacitance: | 0 | F | The input capacitance ( CGS) of the MOSFET. Set to 0 to remove the capacitor from the model. |
| Gate Resistance: | 0 | W | The internal resistance of the MOSFET. Set to 0 to remove the gate resistance from the model. |
| Output Capacitance: | 0 | F | A non-zero value will place a
linear capacitance between the MOSFET drain and source terminals. Set to 0 to remove capacitor from the model. |
| Body Diode Parameters | |||
| Forward voltage: | 750m | V | Diode forward voltage drop. The diode effectively turns on at this voltage. |
| Forward resistance: | 10m | Ω | The Body Diode resistance at voltages higher than the Forward voltage |
User-defined model schematic
| Models these circuit elements | User-defined Schematic | ||||||||||||
|
|
You can customize or manually generate your own MOSFET models using a parameter string with multiple PARAM_NAME=PARAM_VALUE key-value pairs. The parameter names and their functions are described in the MOSFET Model Parameters section below. You can interpret the SIMPLIS parameter values from device datasheet specifications and curves.
You can compose the parameter string in a text editor, spreadsheet, or script. The order of the parameter names in the parameter string and the capitalization of the parameter names are irrelevant.
You can include a PROTECTED=1 key-value pair to prevent from extracting a model and overwriting your manually generated parameters. The PROTECTED=1 key-value pair is not used in the simulation.
To customize or generate your own MOSFET model, follow these steps:
prop PARAM_VALUES parameter_stringwhere parameter_string is the set of key-value pairs that you created in Steps 1 and 2 above.
The following tables detail the parameters which define the electrical behavior of the MOSFET model. Several other parameters in the PARAM_VALUES property have no effect on the electrical behavior of the model. These parameters are used to populate the Extract MOSFET Parameters dialog box.
| Parameter Name | Default Value | Description |
| LEVEL | 0 | Model Level |
| RDSON | 10m | Switch QQ1 On resistance |
| ROFF | 100Meg | Switch QQ1 Off Resistance |
| VT0 | 2.5 | Switch QQ1 Threshold |
| HYSTWD | 1 | Switch QQ1 Hysteresis |
| RG | 1.123456789 | Gate Resistance |
| Parameter Names | Default Value | Description | |
| GAIN_NSEG | 2 (off and on) | Number of segments in the Gain model | |
| VT0 | 1.123456789 | X-Y point definitions for
gain:
|
|
| VGS2 | ID2 | 1.123456789 | |
| VGS3 | ID3 | 1.123456789 | |
| VGS4 | ID4 | 1.123456789 | |
| VGS5 | ID5 | 1.123456789 | |
| Parameter Names | Default Value | Description | |
| BD_NSEG | 3 | Number of segments in the
body diode model.
|
|
| VD0 | IBD0 | 1.123456789 | X-Y point definitions for
body diode:
|
| VD1 | IBD1 | 1.123456789 | |
| VD2 | IBD2 | 1.123456789 | |
| VD3 | IBD3 | 1.123456789 | |
| VD4 | IBD4 | 1.123456789 | |
| VD5 | IBD5 | 1.123456789 | |
| VD6 | IBD6 | 1.123456789 | |
Capacitors are modeled in SIMPLIS with Piece-Wise Linear capacitors.
| Parameter Names | Default Value | Description | |
| CGS_NSEG | 1 | Number of segments in the Gate-Source capacitor model | |
| VCGS0 | QCGS0 | 1.123456789 | X-Y point definitions
for CGS:
|
| VCGS1 | QCGS1 | 1.123456789 | |
| VCGS2 | QCGS2 | 1.123456789 | |
| VCGS3 | QCGS3 | 1.123456789 | |
| VCGS4 | QCGS4 | 1.123456789 | |
| VCGS5 | QCGS5 | 1.123456789 | |
| VCGS6 | QCGS6 | 1.123456789 | |
| VCGS7 | QCGS7 | 1.123456789 | |
| VCGS8 | QCGS8 | 1.123456789 | |
| VCGS9 | QCGS9 | 1.123456789 | |
| VCGS10 | QCGS10 | 1.123456789 | |
| Parameter Names | Default Value | Description | |
| CDS_NSEG | 4 | Number of segments in the Drain-Source capacitor model | |
| VCDS0 | QCDS0 | 1.123456789 | X-Y point definitions
for CDS:
|
| VCDS1 | QCDS1 | 1.123456789 | |
| VCDS2 | QCDS2 | 1.123456789 | |
| VCDS3 | QCDS3 | 1.123456789 | |
| VCDS4 | QCDS4 | 1.123456789 | |
| VCDS5 | QCDS5 | 1.123456789 | |
| VCDS6 | QCDS6 | 1.123456789 | |
| VCDS7 | QCDS7 | 1.123456789 | |
| VCDS8 | QCDS8 | 1.123456789 | |
| VCDS9 | QCDS9 | 1.123456789 | |
| VCDS10 | QCDS10 | 1.123456789 | |
| Parameter Names | Default Value | Description | |
| CDG_NSEG | 4 | Number of segments in the Drain-Gate capacitor model | |
| VCDG0 | QCDG0 | 1.123456789 | X-Y point definitions
for Drain-Gate capacitor:
|
| VCDG1 | QCDG1 | 1.123456789 | |
| VCDG2 | QCDG2 | 1.123456789 | |
| VCDG3 | QCDG3 | 1.123456789 | |
| VCDG4 | QCDG4 | 1.123456789 | |
| VCDG5 | QCDG5 | 1.123456789 | |
| VCDG6 | QCDG6 | 1.123456789 | |
| VCDG7 | QCDG7 | 1.123456789 | |
| VCDG8 | QCDG8 | 1.123456789 | |
| VCDG9 | QCDG9 | 1.123456789 | |
| VCDG10 | QCDG10 | 1.123456789 | |
Beginning in version 8.3, datasheet waveforms can be used to create or customize a SIMPLIS MOSFET model.
To create a SIMPLIS MOSFET model using a datasheet, open the Part Selector and choose or depending on desired MOSFET type. The resulting dialog will appear:

To customize a SIMPLIS MOSFET after Extracting the MOSFET Parameters, right click on the MOSFET symbol, and select Edit Additional Parameters... menu item. The resulting dialog will appear:

The dialog works in a left-to-right fashion. Starting with the Model Level... where a Level 2 or Level 3 model can be selected.
The entries in the Inputs section are used to create the PWL definitions.
| Entry Names | Default Value | Description |
| Drain to source Voltage | Extraction Value | The peak off-state voltage seen by this device. Used to extract capacitance. Breakdown is not modeled. |
| Drain current | Extraction Value | Peak drain current to extract the forward gain of the MOSFET. |
| Gate drive voltage | Extraction Value | Gate to source voltage to extract RDS(on). |
| Coss | n/a | Select to digitize the Coss datasheet waveform. |
| Ciss | n/a | Select to digitize the Ciss datasheet waveform. |
| Crss | n/a | Select to digitize the Crss datasheet waveform. |
| Gain | n/a | Select to digitize the Transconductance datasheet waveform. |
| Body Diode | n/a | Select to digitize the Body Diode Forward Voltage characteristics datasheet waveform. |
| Disable Body Diode? | Unchecked | Select to omit the Body Diode from the model. |
The entries in the Model Parameters section are not used to create the PWL definitions and are passed in to the MOSFET subcircuit.
| Entry Names | Default Value | Description |
| Label | USER_LABEL | A Label to describe the device. The label may only include alpha-numeric characters and the underscore character. The actual text is only used for describing the device, and is not used in simulation. |
| On Resistance | 10m | The on resistance of the MOSFET switch. |
| Off Resistance | 100Meg | The off resistance of the MOSFET switch. |
| RG | 0 | The gate resistance of the MOSFET. |
| RGS | 10Meg | The gate-to-source resistance of the MOSFET. |

Pressing the View button will plot the calculated, if available, and PWL characteristics.

Because the Digitise Datasheet tool is not available when using a Classic license, the is slightly different that when using a Pro or Elite license.
To create a SIMPLIS MOSFET model using a datasheet, open the Part Selector and choose or depending on desired MOSFET type. The resulting dialog will appear:

To customize a SIMPLIS MOSFET after Extracting the MOSFET Parameters, right click on the MOSFET symbol, and select Edit Additional Parameters... menu item. The resulting dialog will appear:

The dialog works in a left-to-right fashion. Starting with the Model Level... where a Level 2 or Level 3 model can be selected.
The entries in the Model Parameters section are not used to create the PWL definitions and are passed in to the MOSFET subcircuit.
| Entry Names | Default Value | Description |
| Label | USER_LABEL | A Label to describe the device. The label may only include alpha-numeric characters and the underscore character. The actual text is only used for describing the device, and is not used in simulation. |
| On Resistance | 10m | The on resistance of the MOSFET switch. |
| Off Resistance | 100Meg | The off resistance of the MOSFET switch. |
| RG | 0 | The gate resistance of the MOSFET. |
| RGS | 10Meg | The gate-to-source resistance of the MOSFET. |

Pressing the View button will plot the calculated, if available, and PWL characteristics.
